HOME   LIST
‹–   –›

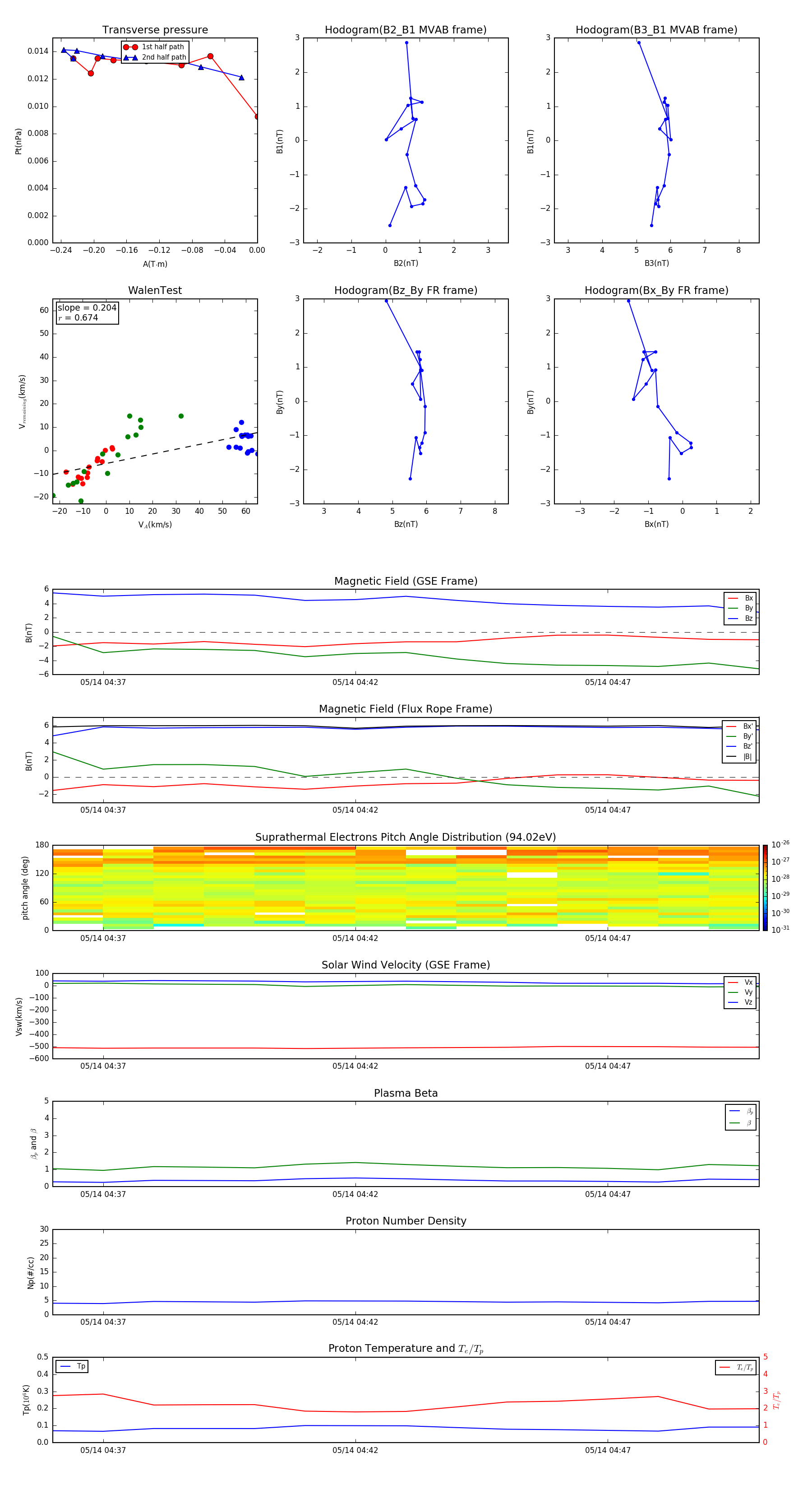
Flux Rope in 1999

Flux Rope Event 1999-05-14 04:36 ~ 1999-05-14 04:50 (15 minutes)


plot