HOME   LIST
‹–   –›

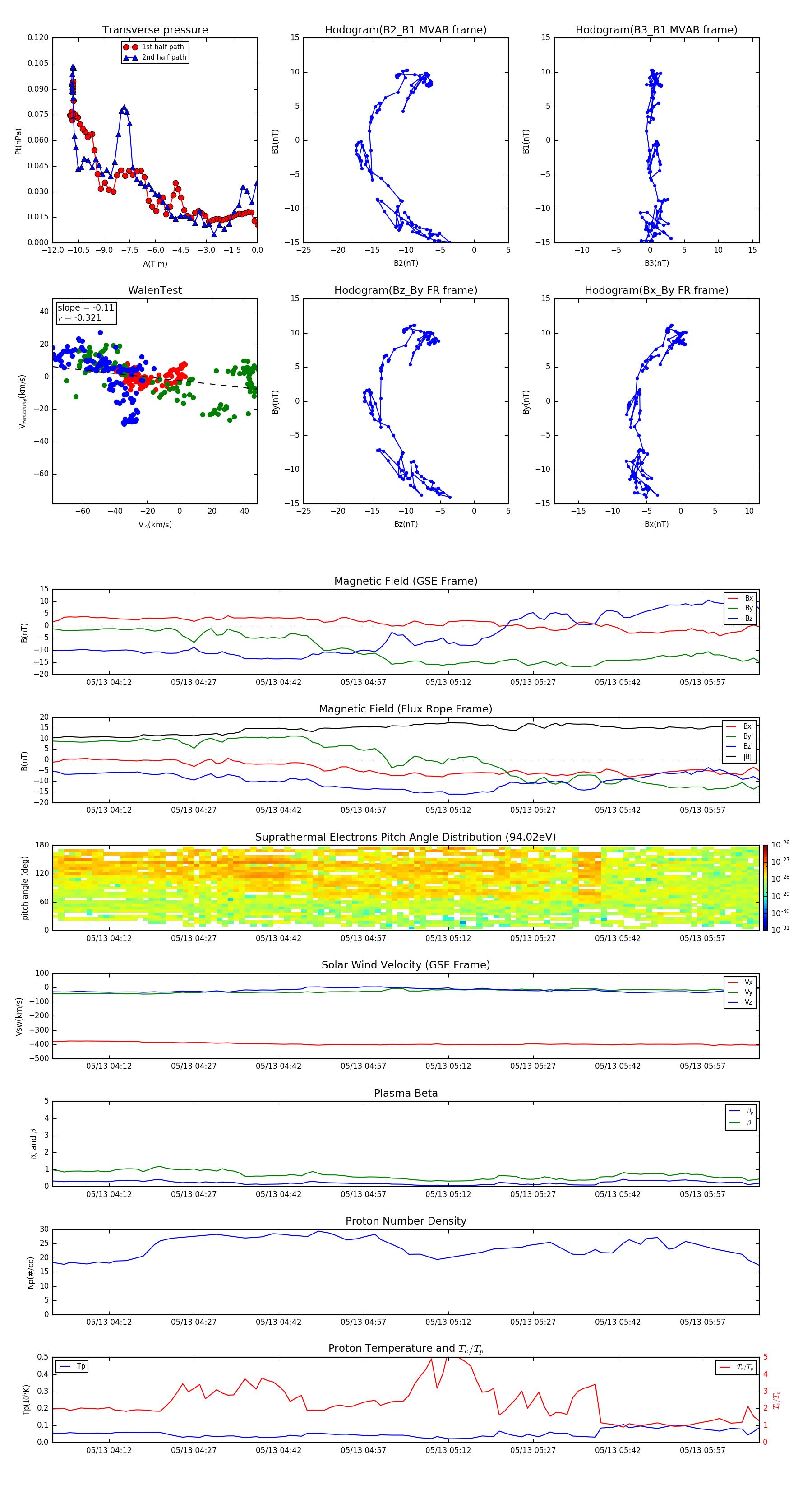
Flux Rope in 1999

Flux Rope Event 1999-05-13 04:02 ~ 1999-05-13 06:07 (126 minutes)


plot