HOME   LIST
‹–   –›

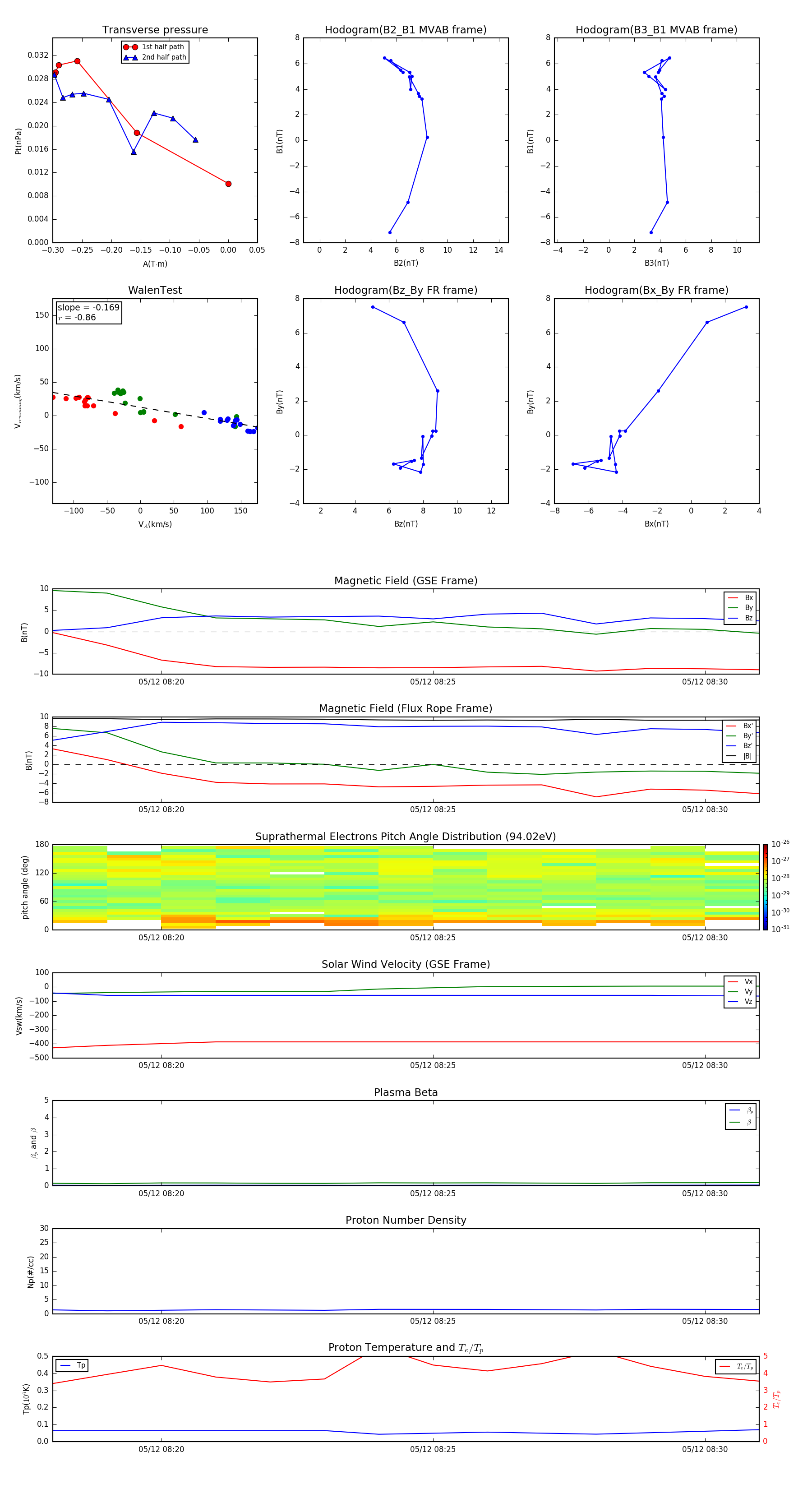
Flux Rope in 1999

Flux Rope Event 1999-05-12 08:18 ~ 1999-05-12 08:31 (14 minutes)


plot