HOME   LIST
‹–   –›

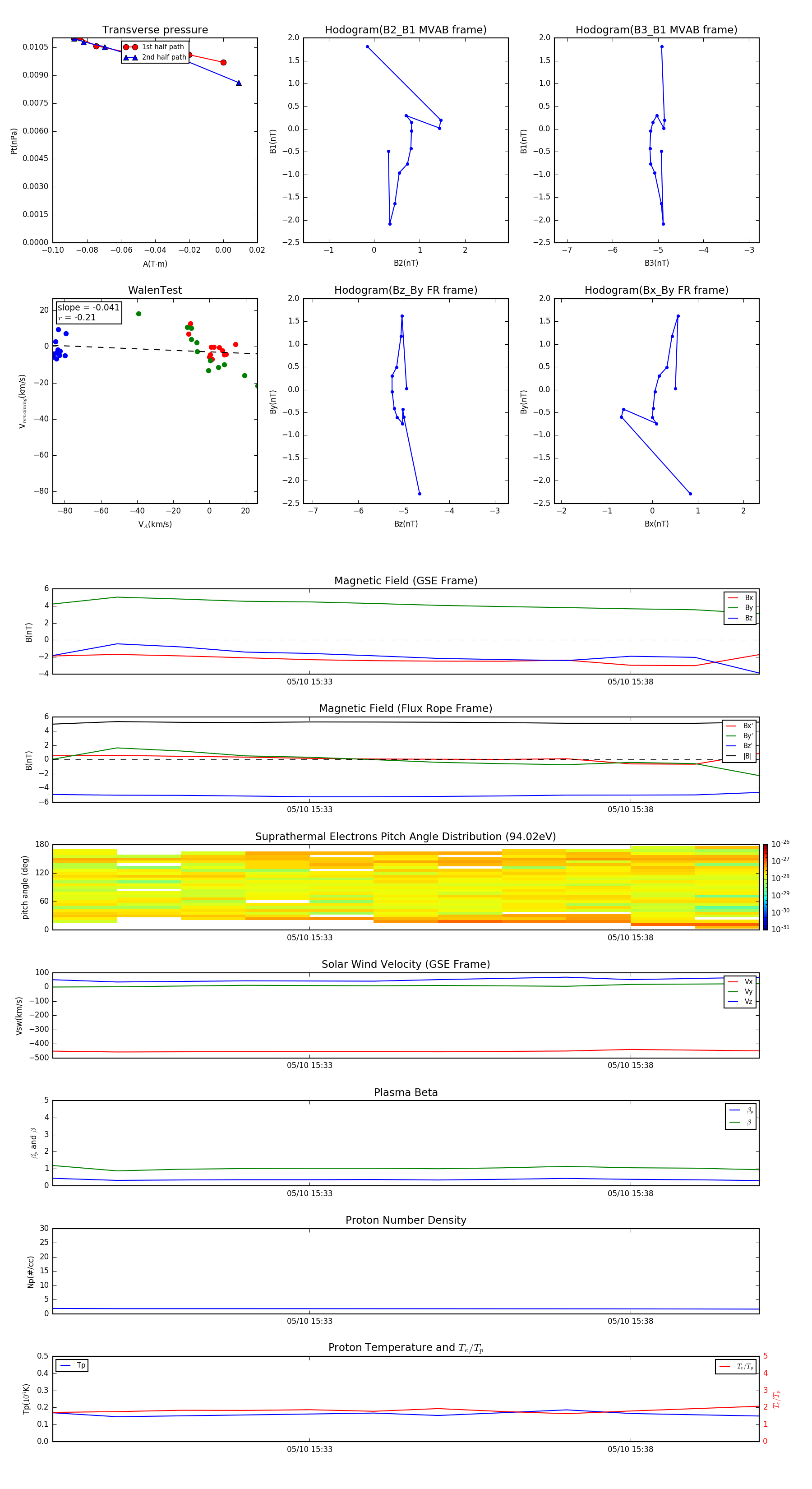
Flux Rope in 1999

Flux Rope Event 1999-05-10 15:29 ~ 1999-05-10 15:40 (12 minutes)


plot