HOME   LIST
‹–   –›

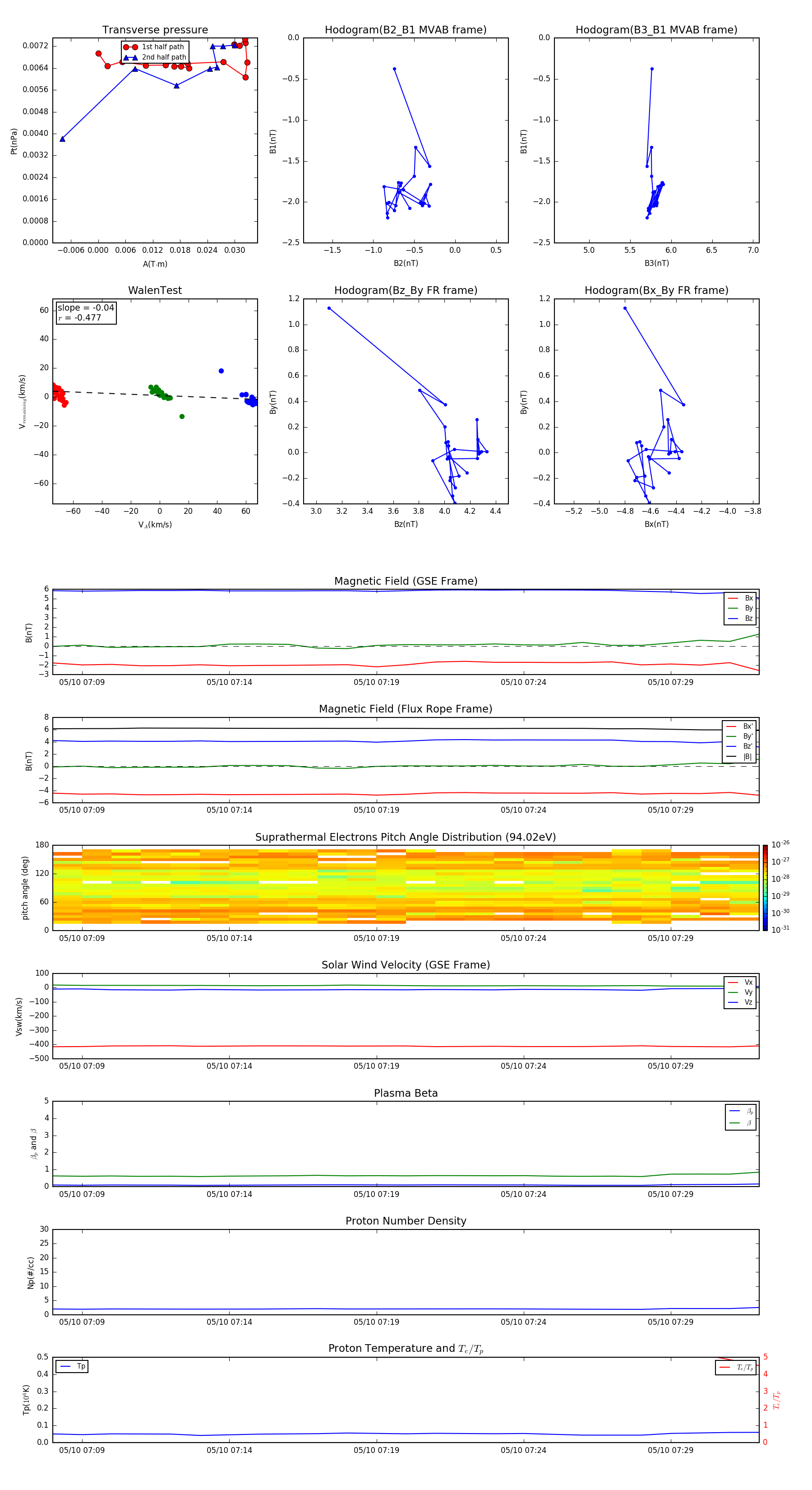
Flux Rope in 1999

Flux Rope Event 1999-05-10 07:08 ~ 1999-05-10 07:32 (25 minutes)


plot