HOME   LIST
‹–   –›

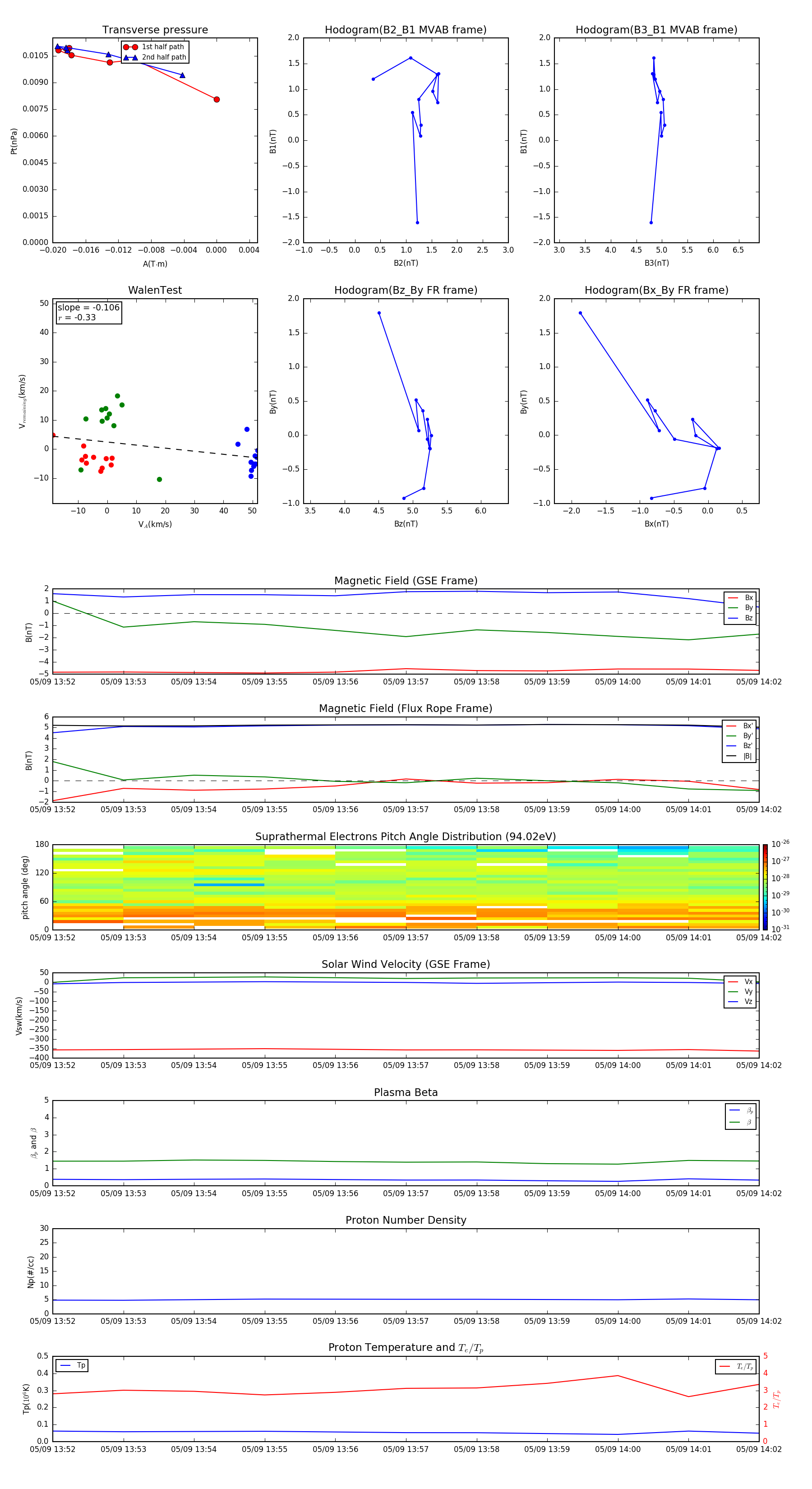
Flux Rope in 1999

Flux Rope Event 1999-05-09 13:52 ~ 1999-05-09 14:02 (11 minutes)


plot