HOME   LIST
‹–   –›

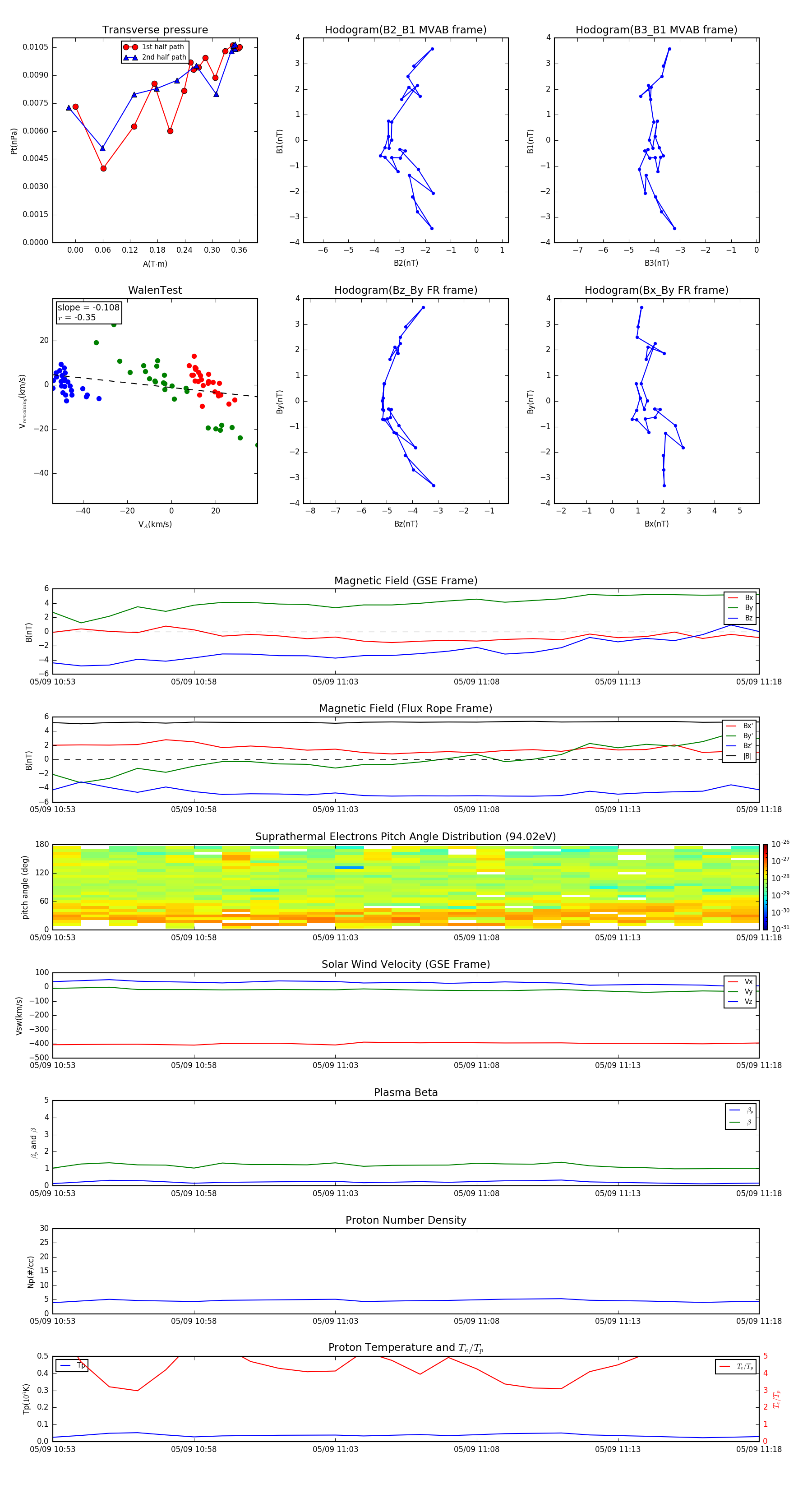
Flux Rope in 1999

Flux Rope Event 1999-05-09 10:53 ~ 1999-05-09 11:18 (26 minutes)


plot