HOME   LIST
‹–   –›

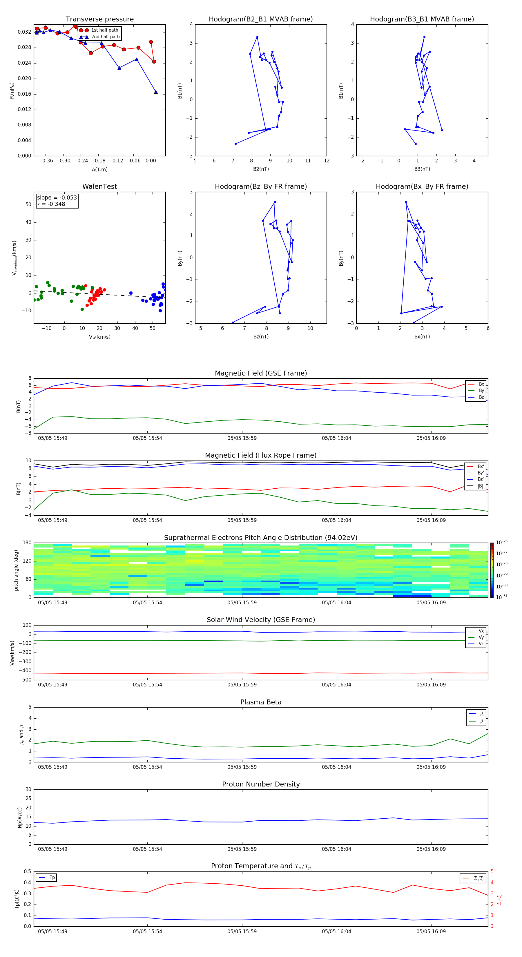
Flux Rope in 1999

Flux Rope Event 1999-05-05 15:48 ~ 1999-05-05 16:12 (25 minutes)


plot