HOME   LIST
‹–   –›

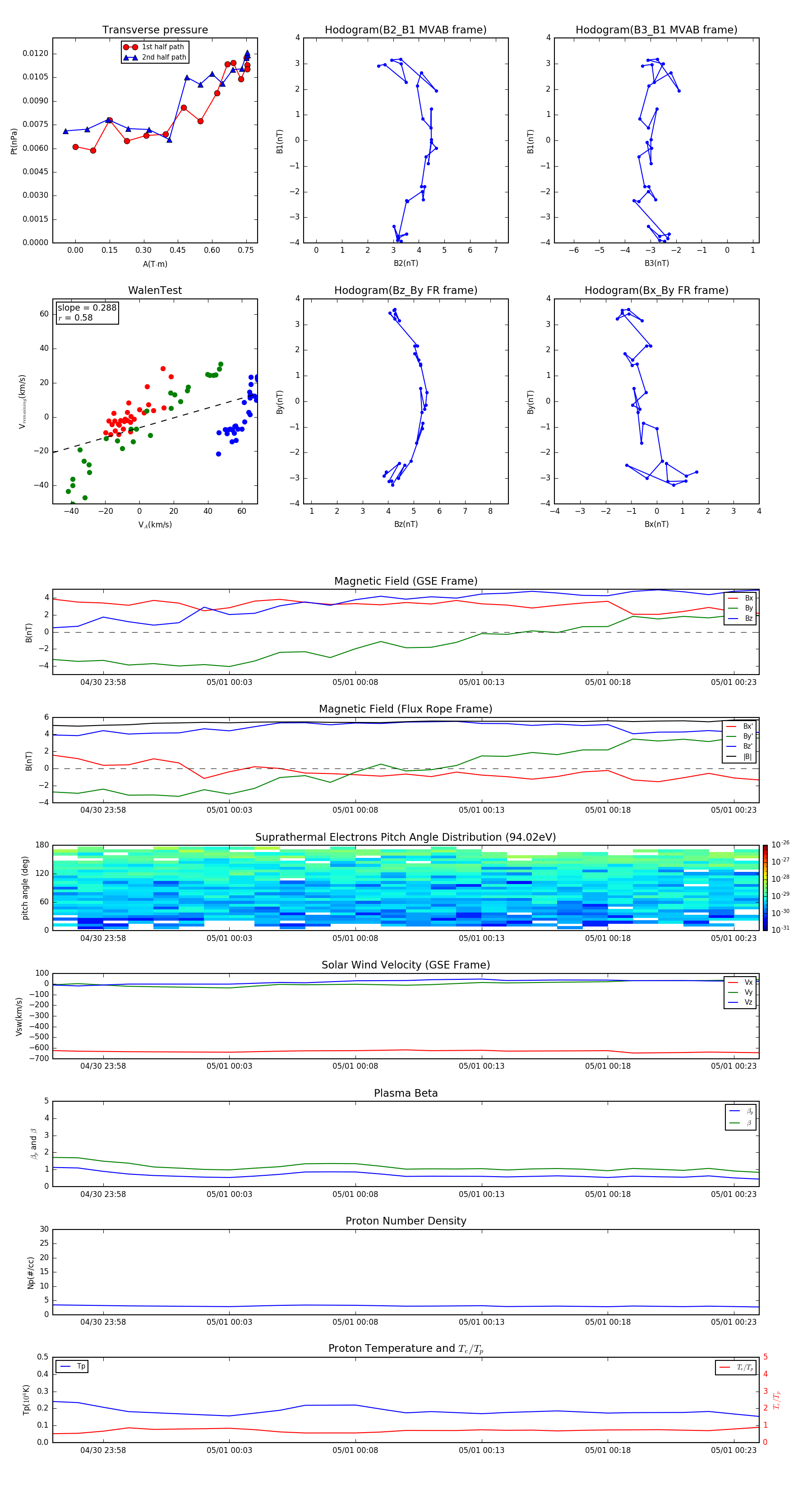
Flux Rope in 1999

Flux Rope Event 1999-04-30 23:56 ~ 1999-05-01 00:24 (29 minutes)


plot