HOME   LIST
‹–   –›

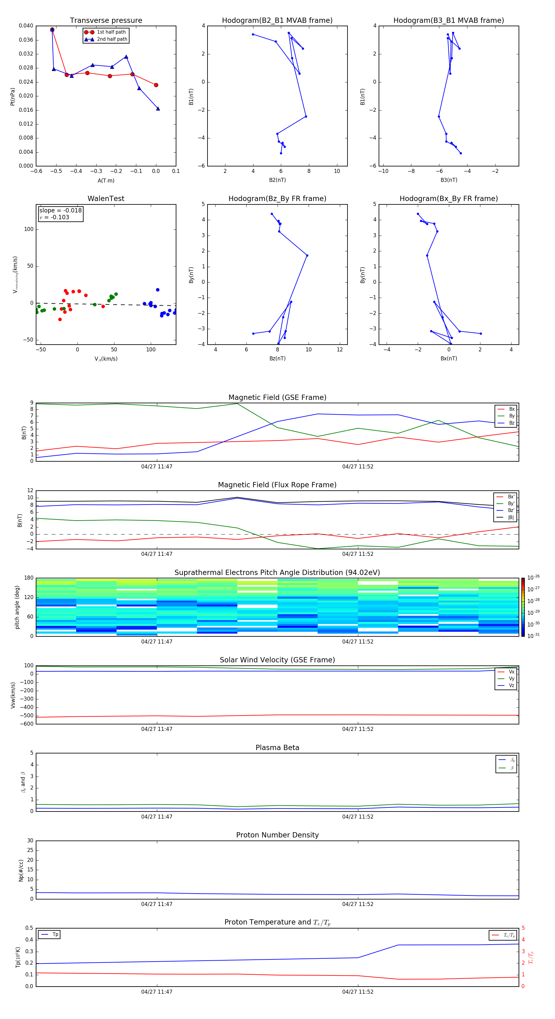
Flux Rope in 1999

Flux Rope Event 1999-04-27 11:44 ~ 1999-04-27 11:56 (13 minutes)


plot