HOME   LIST
‹–   –›

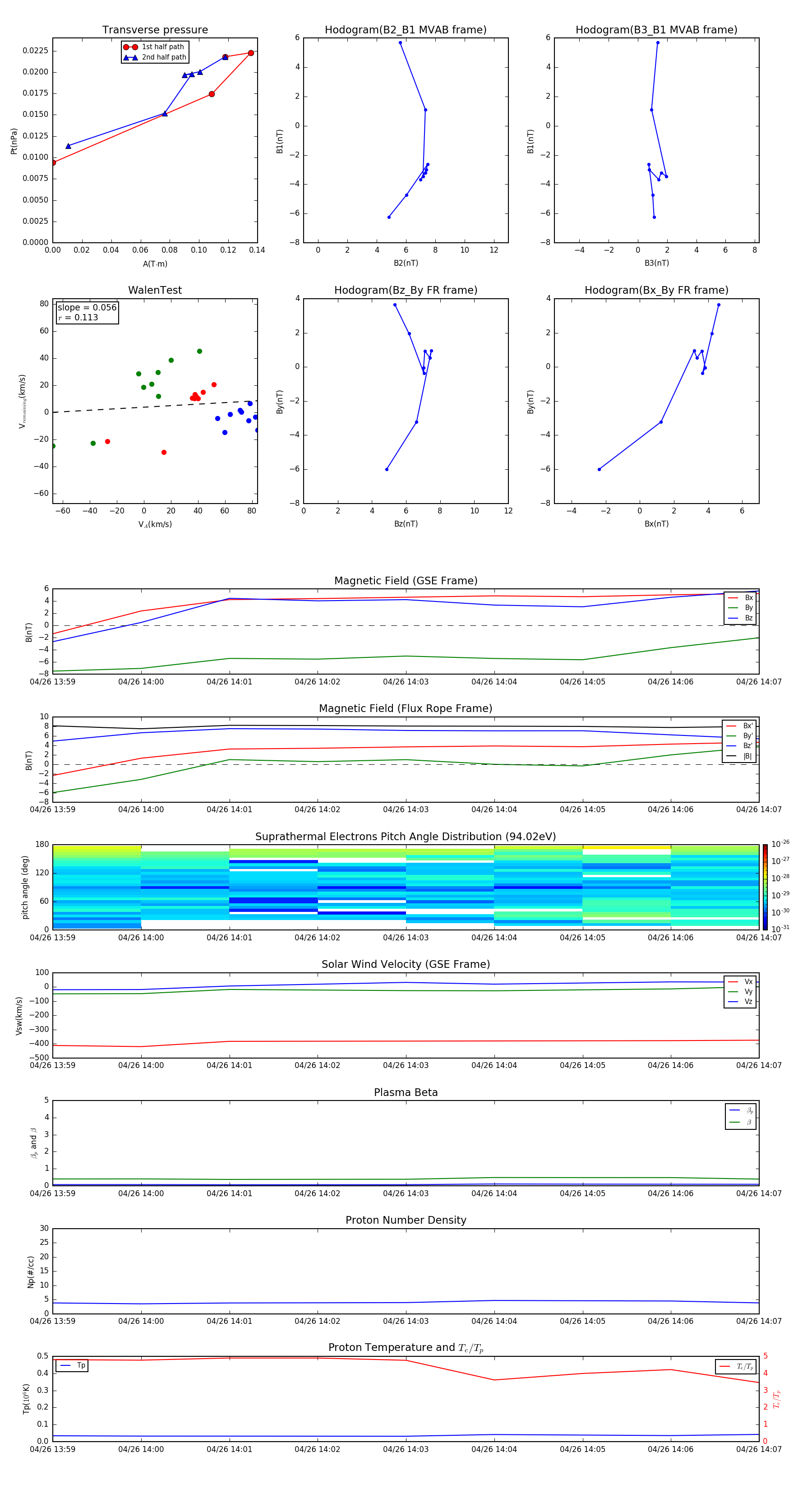
Flux Rope in 1999

Flux Rope Event 1999-04-26 13:59 ~ 1999-04-26 14:07 (9 minutes)


plot