HOME   LIST
‹–   –›

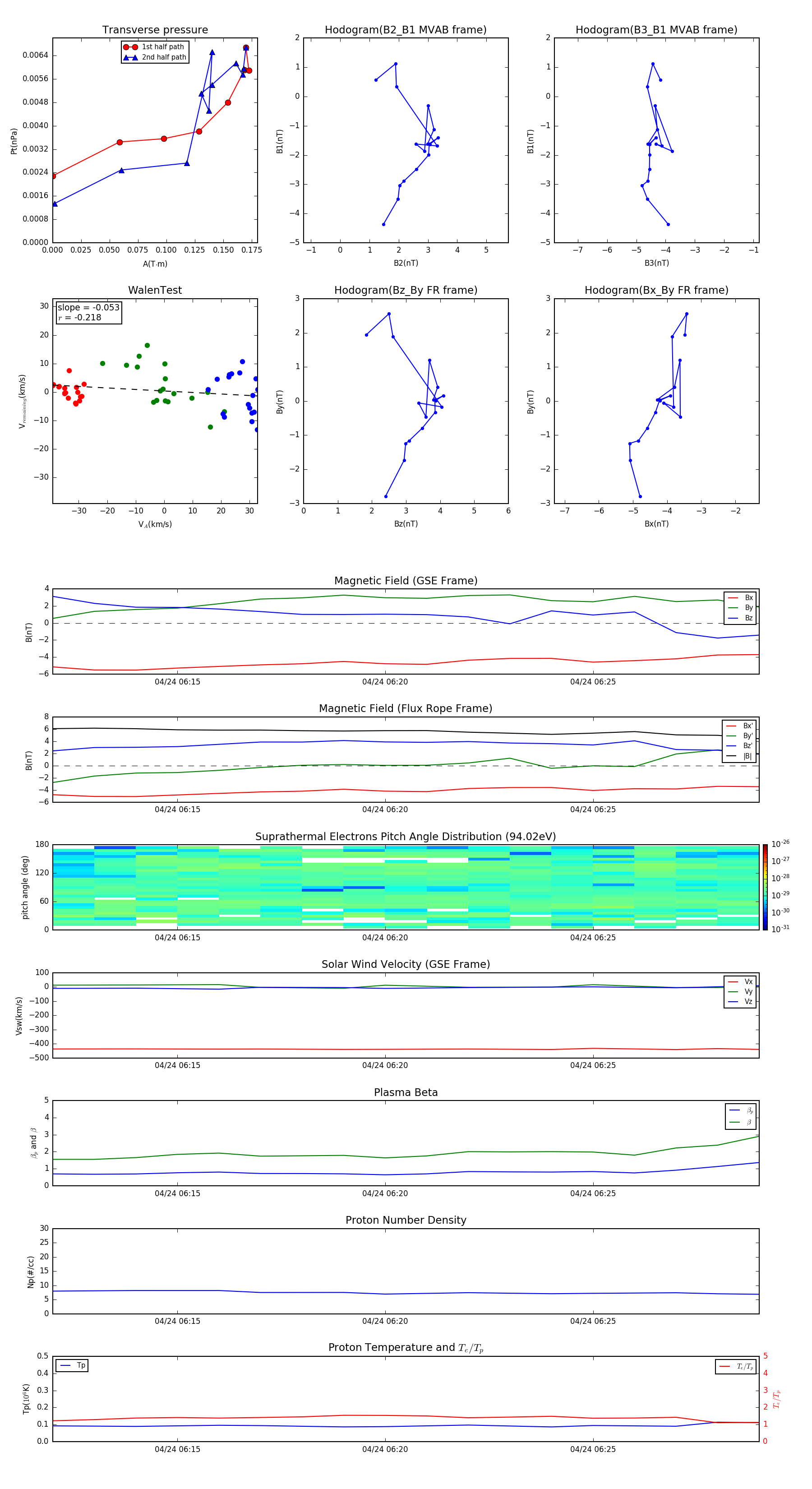
Flux Rope in 1999

Flux Rope Event 1999-04-24 06:12 ~ 1999-04-24 06:29 (18 minutes)


plot