HOME   LIST
‹–   –›

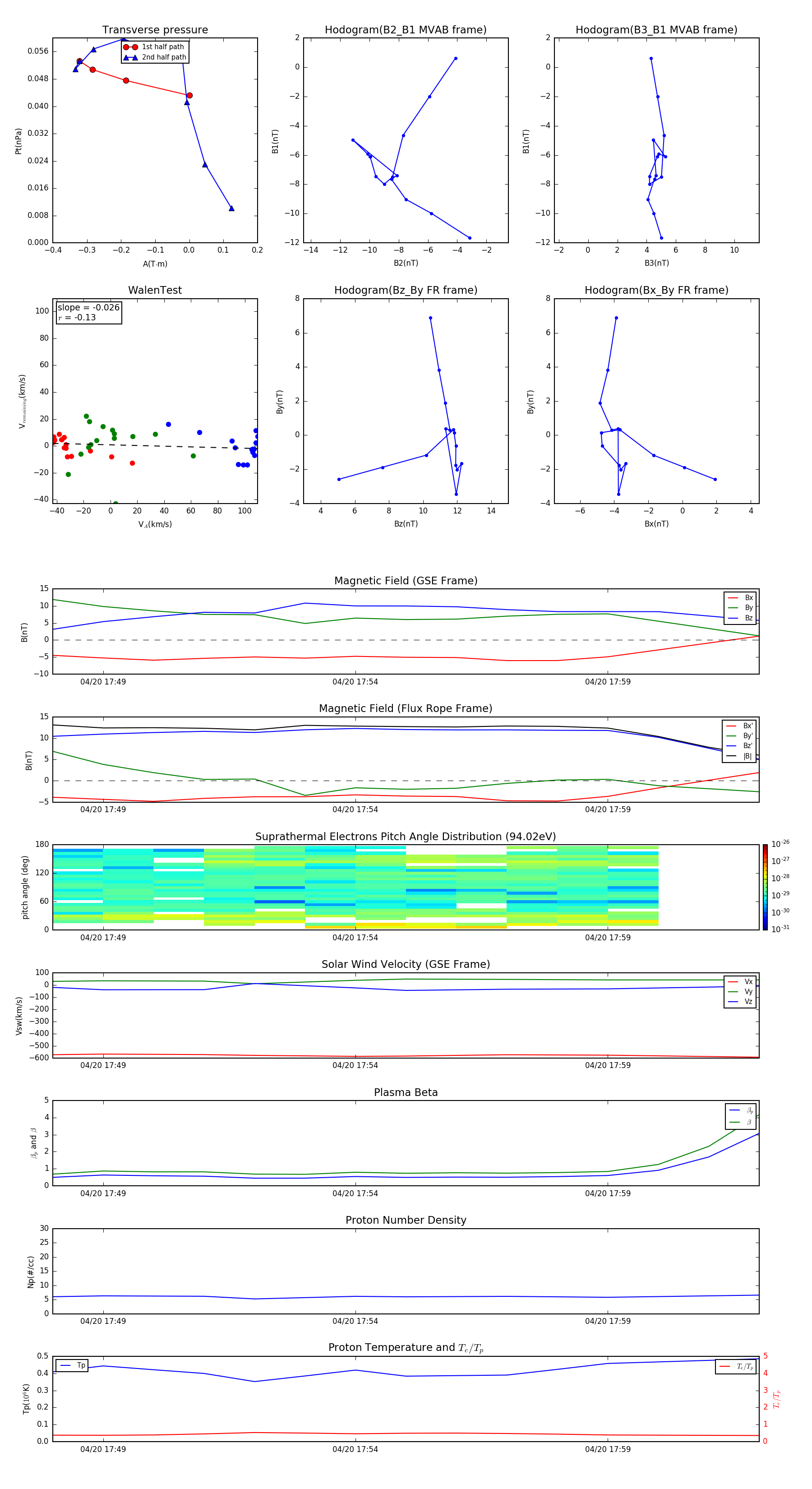
Flux Rope in 1999

Flux Rope Event 1999-04-20 17:48 ~ 1999-04-20 18:02 (15 minutes)


plot