HOME   LIST
‹–   –›

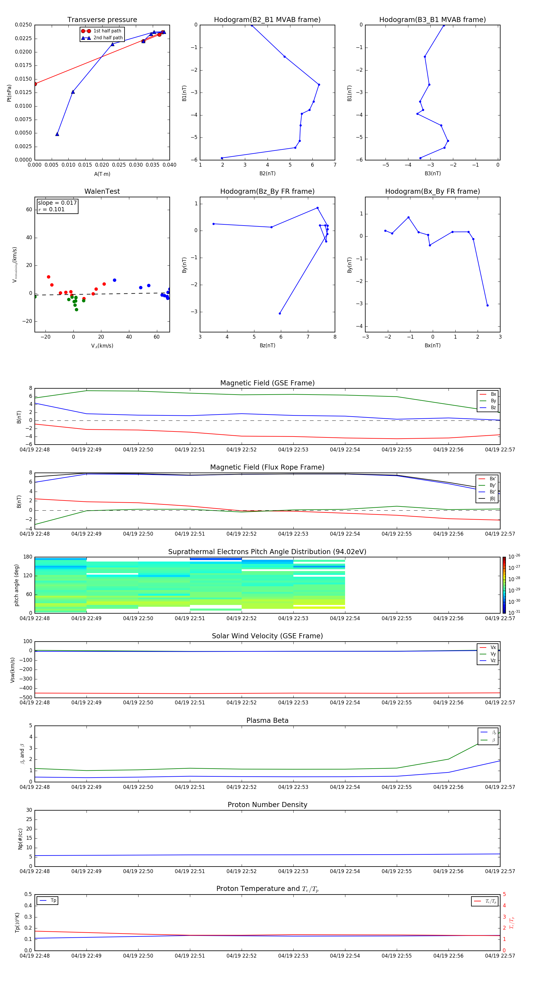
Flux Rope in 1999

Flux Rope Event 1999-04-19 22:48 ~ 1999-04-19 22:57 (10 minutes)


plot