HOME   LIST
‹–   –›

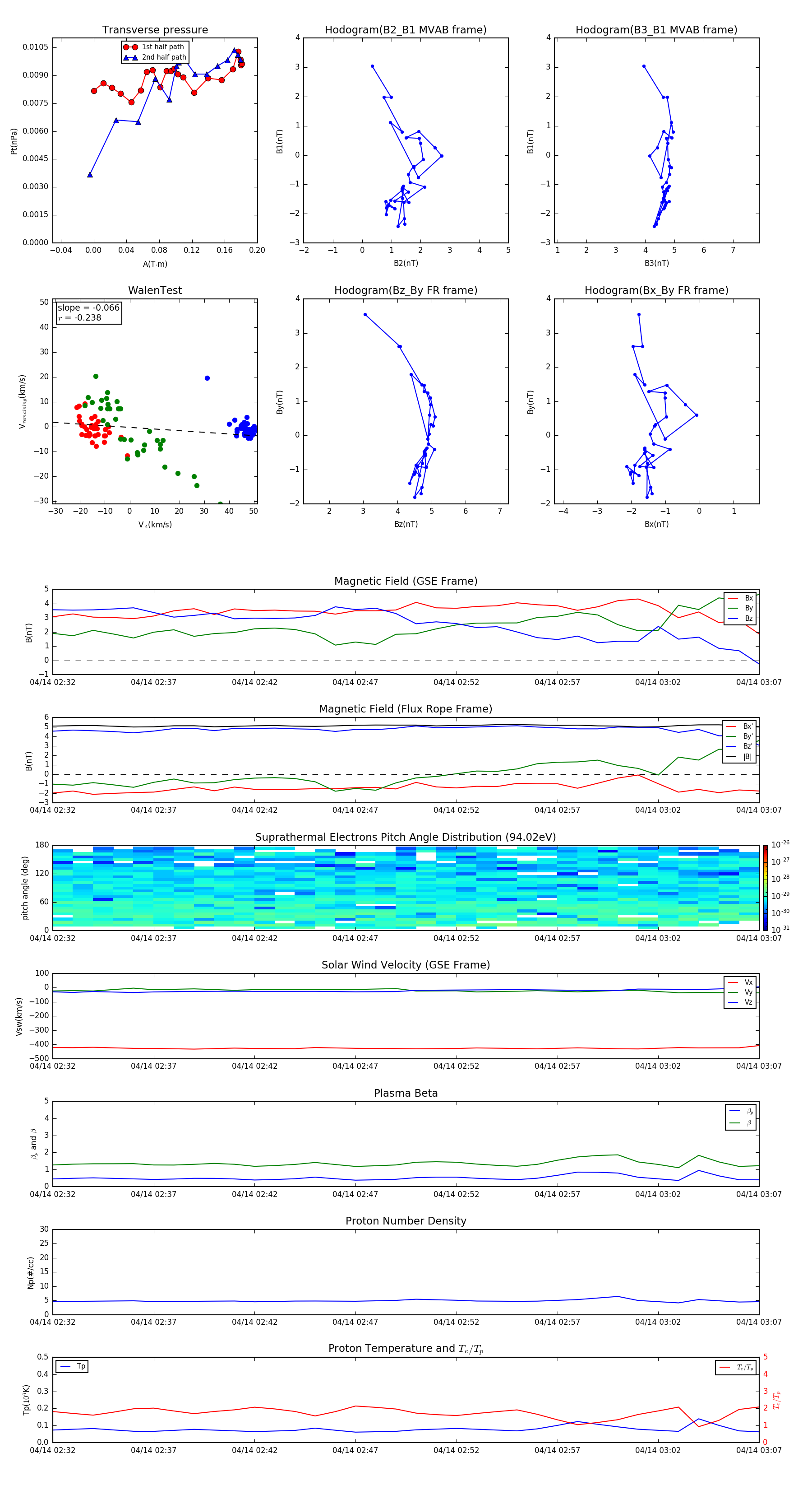
Flux Rope in 1999

Flux Rope Event 1999-04-14 02:32 ~ 1999-04-14 03:07 (36 minutes)


plot