HOME   LIST
‹–   –›

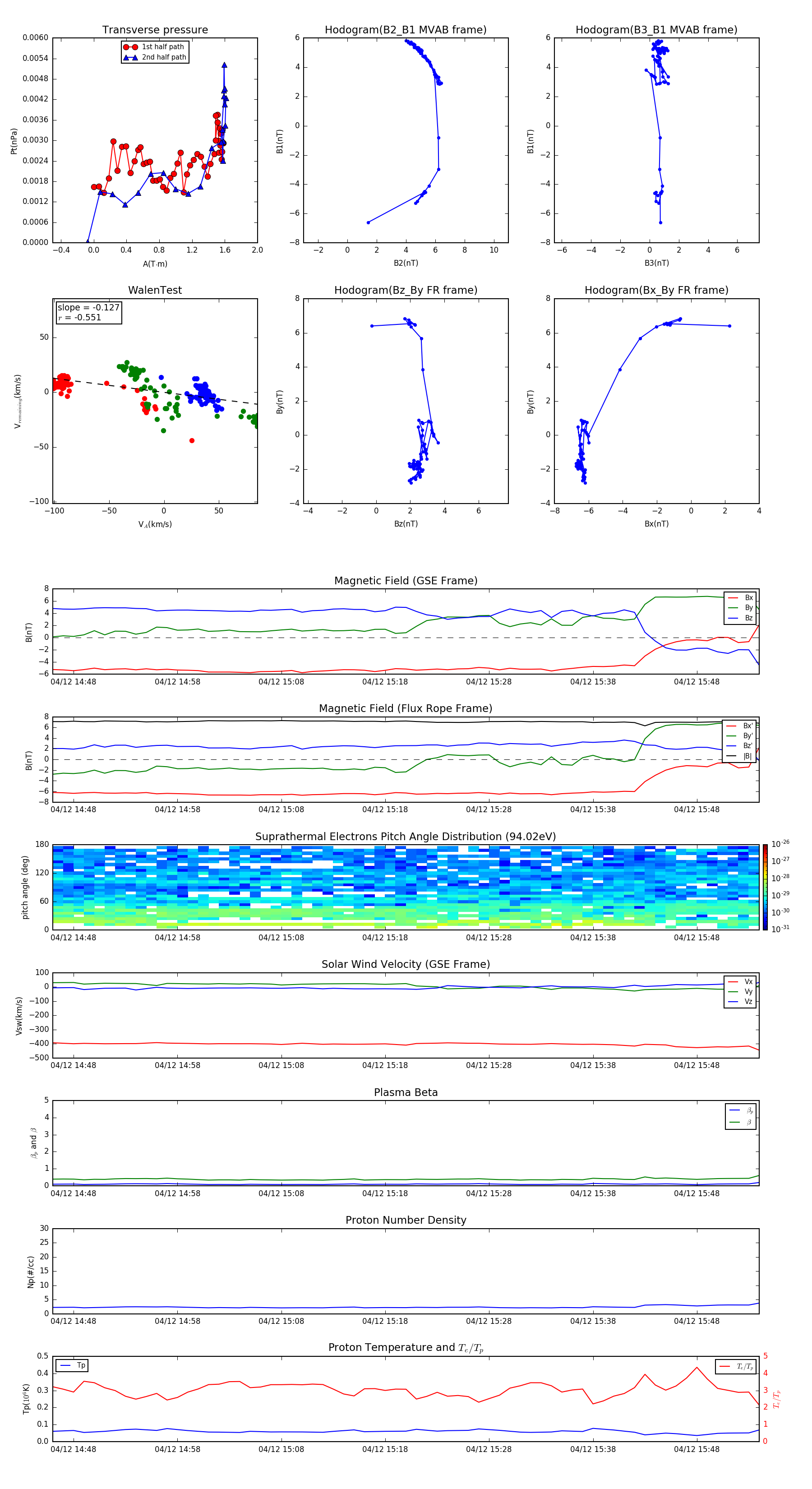
Flux Rope in 1999

Flux Rope Event 1999-04-12 14:46 ~ 1999-04-12 15:54 (69 minutes)


plot