HOME   LIST
‹–   –›

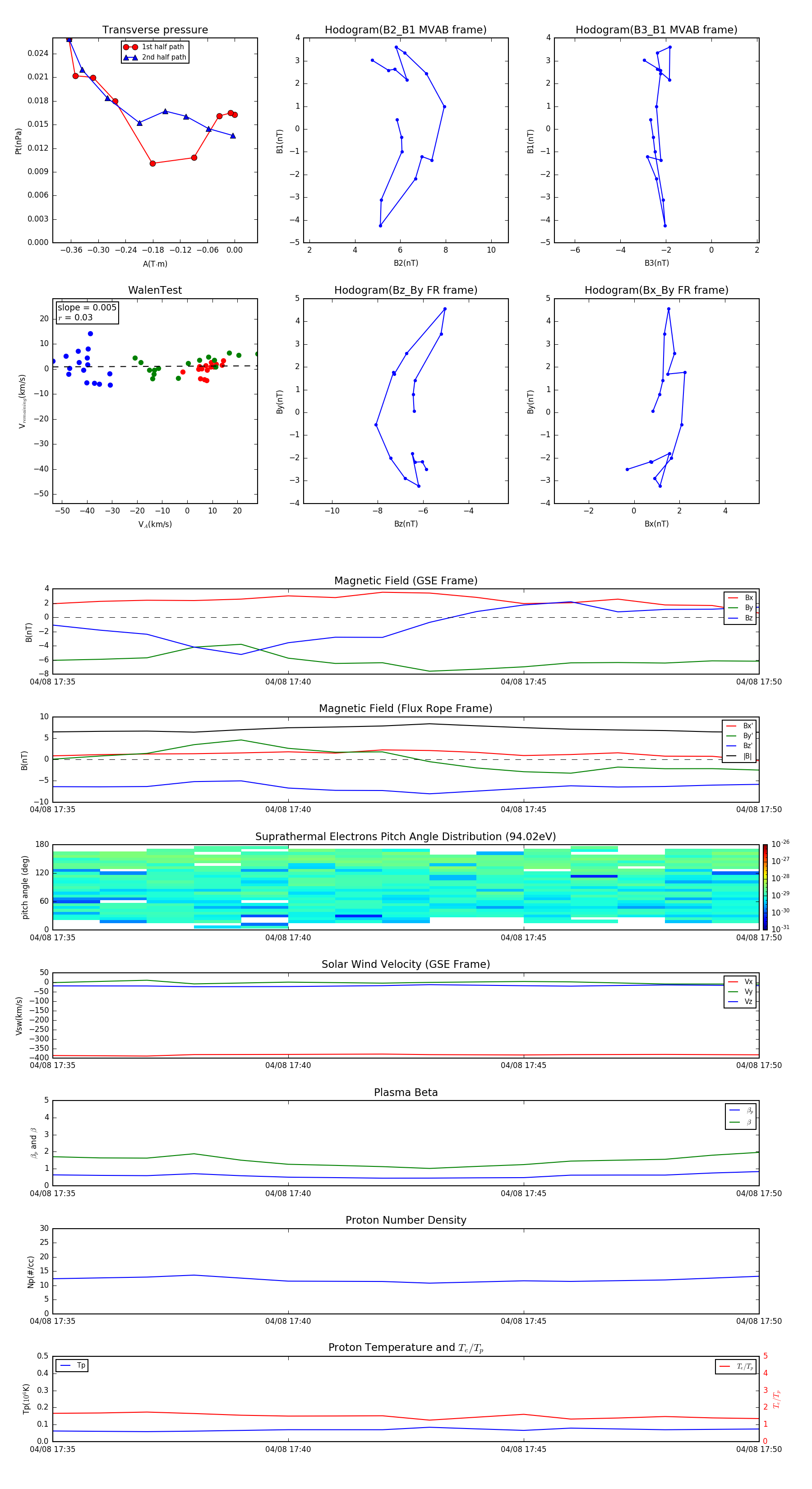
Flux Rope in 1999

Flux Rope Event 1999-04-08 17:35 ~ 1999-04-08 17:50 (16 minutes)


plot