HOME   LIST
‹–   –›

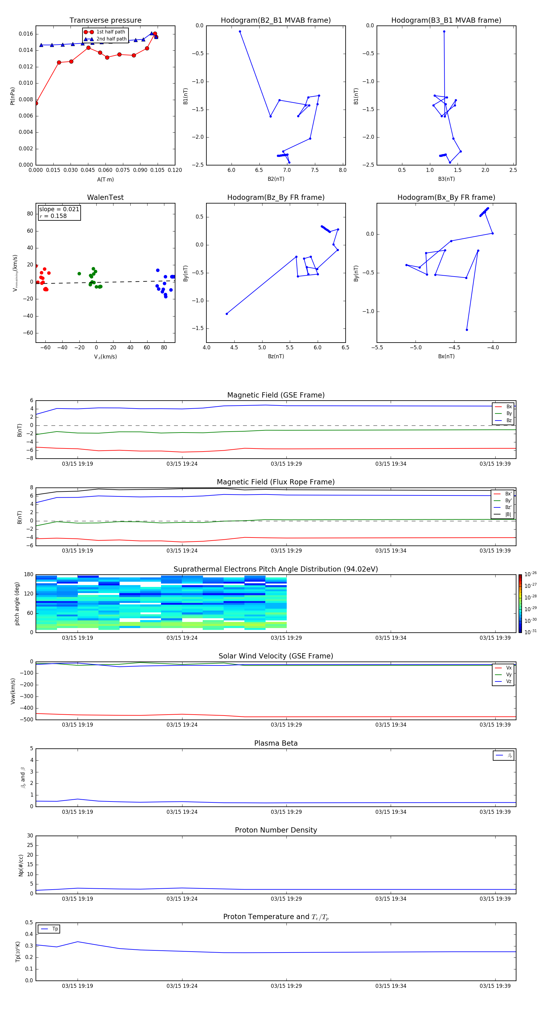
Flux Rope in 1999

Flux Rope Event 1999-03-15 19:17 ~ 1999-03-15 19:40 (24 minutes)


plot