HOME   LIST
‹–   –›

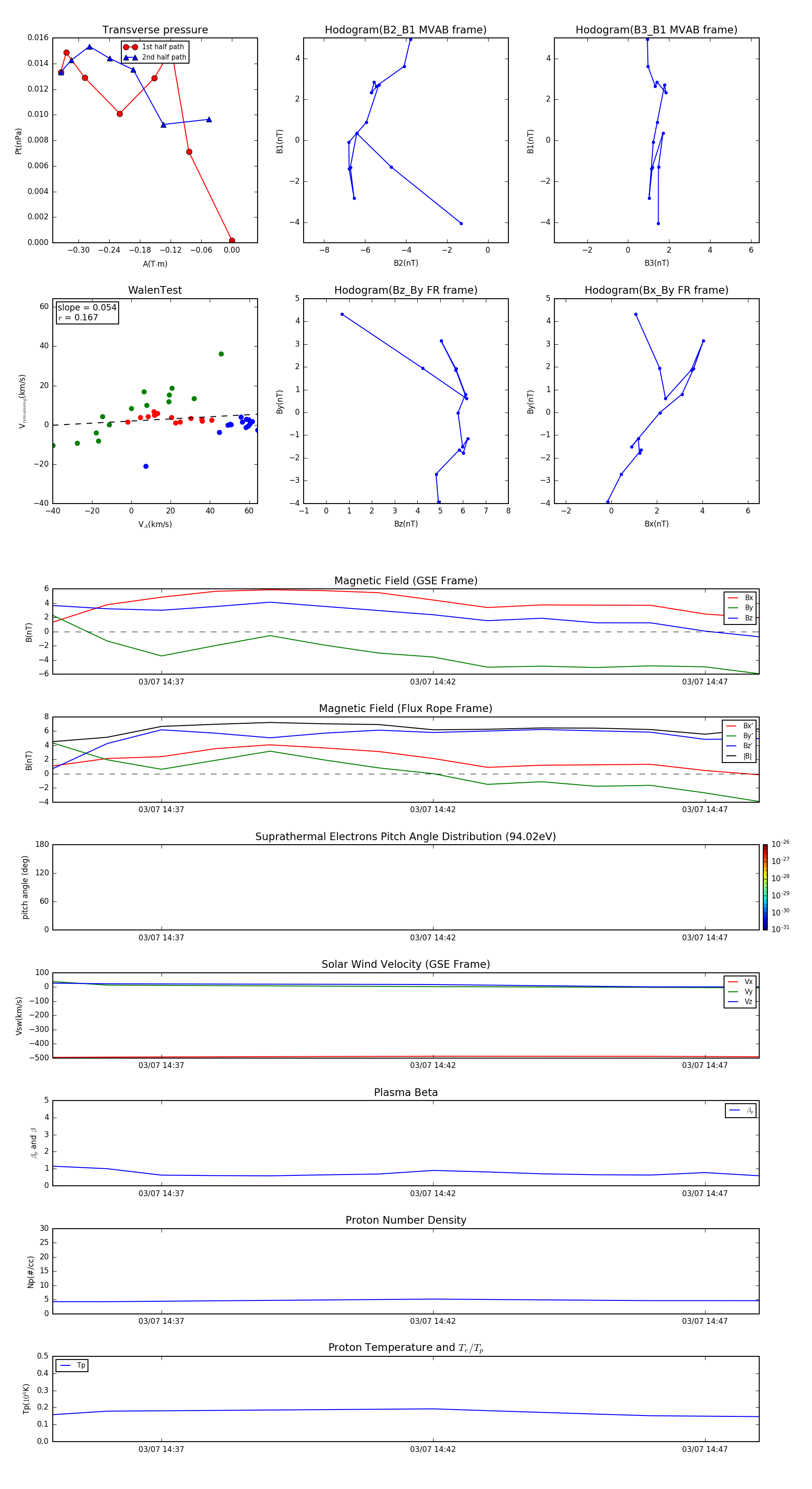
Flux Rope in 1999

Flux Rope Event 1999-03-07 14:35 ~ 1999-03-07 14:48 (14 minutes)


plot