HOME   LIST
‹–   –›

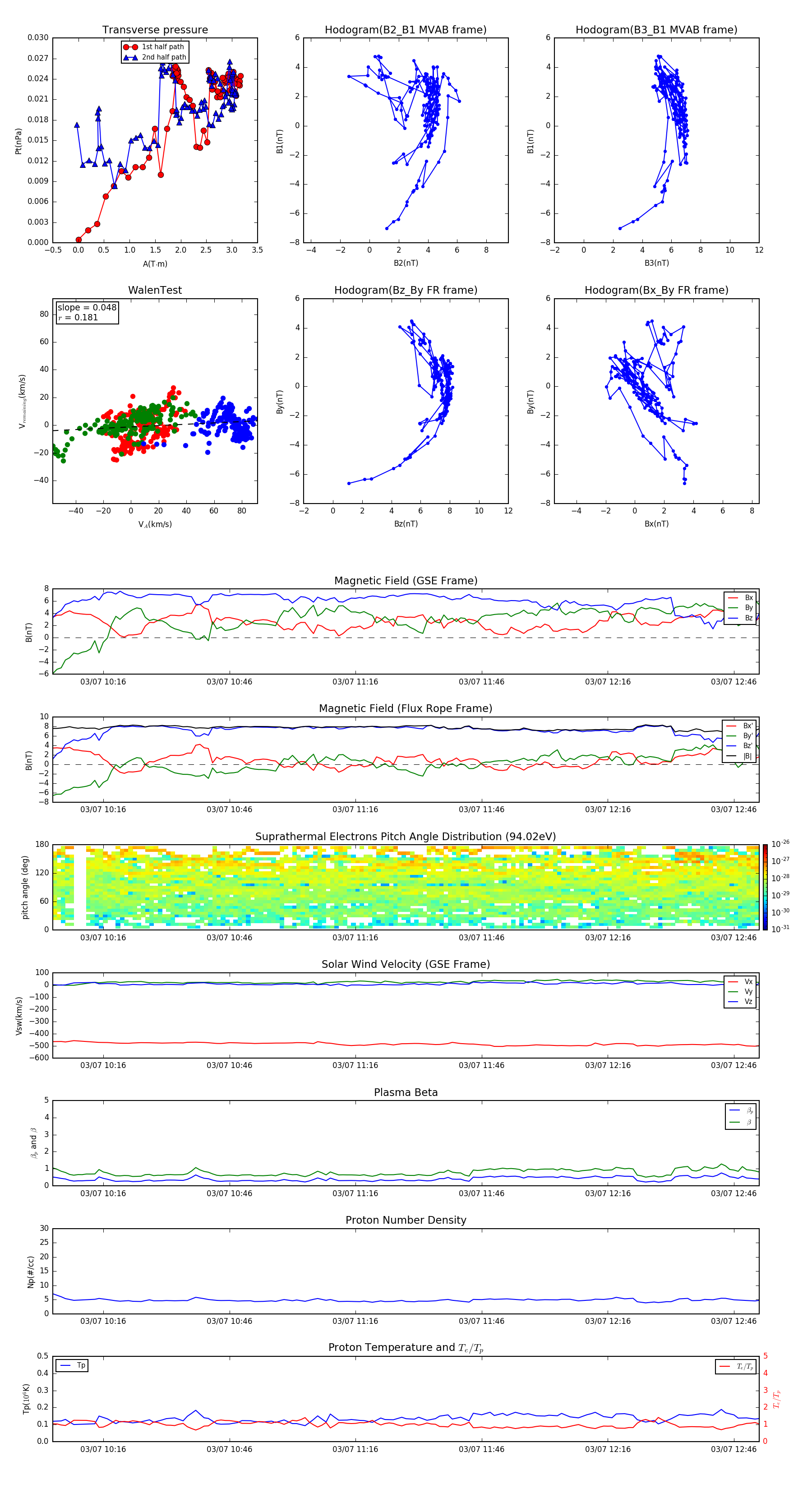
Flux Rope in 1999

Flux Rope Event 1999-03-07 10:04 ~ 1999-03-07 12:52 (169 minutes)


plot