HOME   LIST
‹–   –›

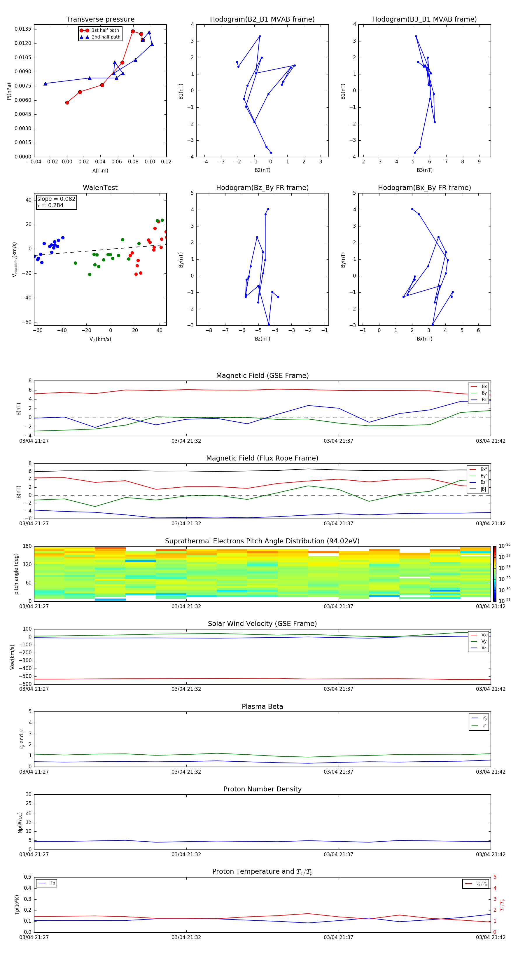
Flux Rope in 1999

Flux Rope Event 1999-03-04 21:27 ~ 1999-03-04 21:42 (16 minutes)


plot