HOME   LIST
‹–   –›

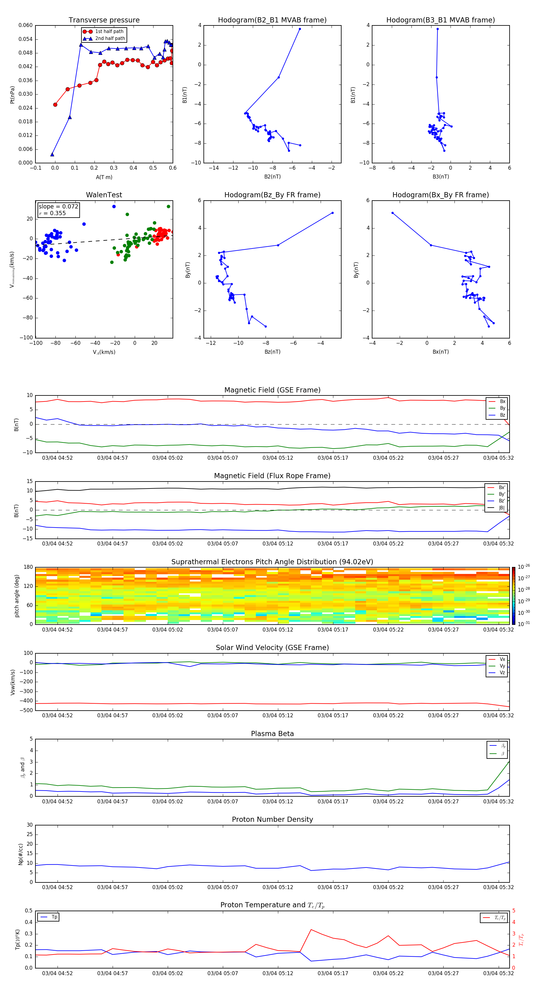
Flux Rope in 1999

Flux Rope Event 1999-03-04 04:50 ~ 1999-03-04 05:33 (44 minutes)


plot