HOME   LIST
‹–   –›

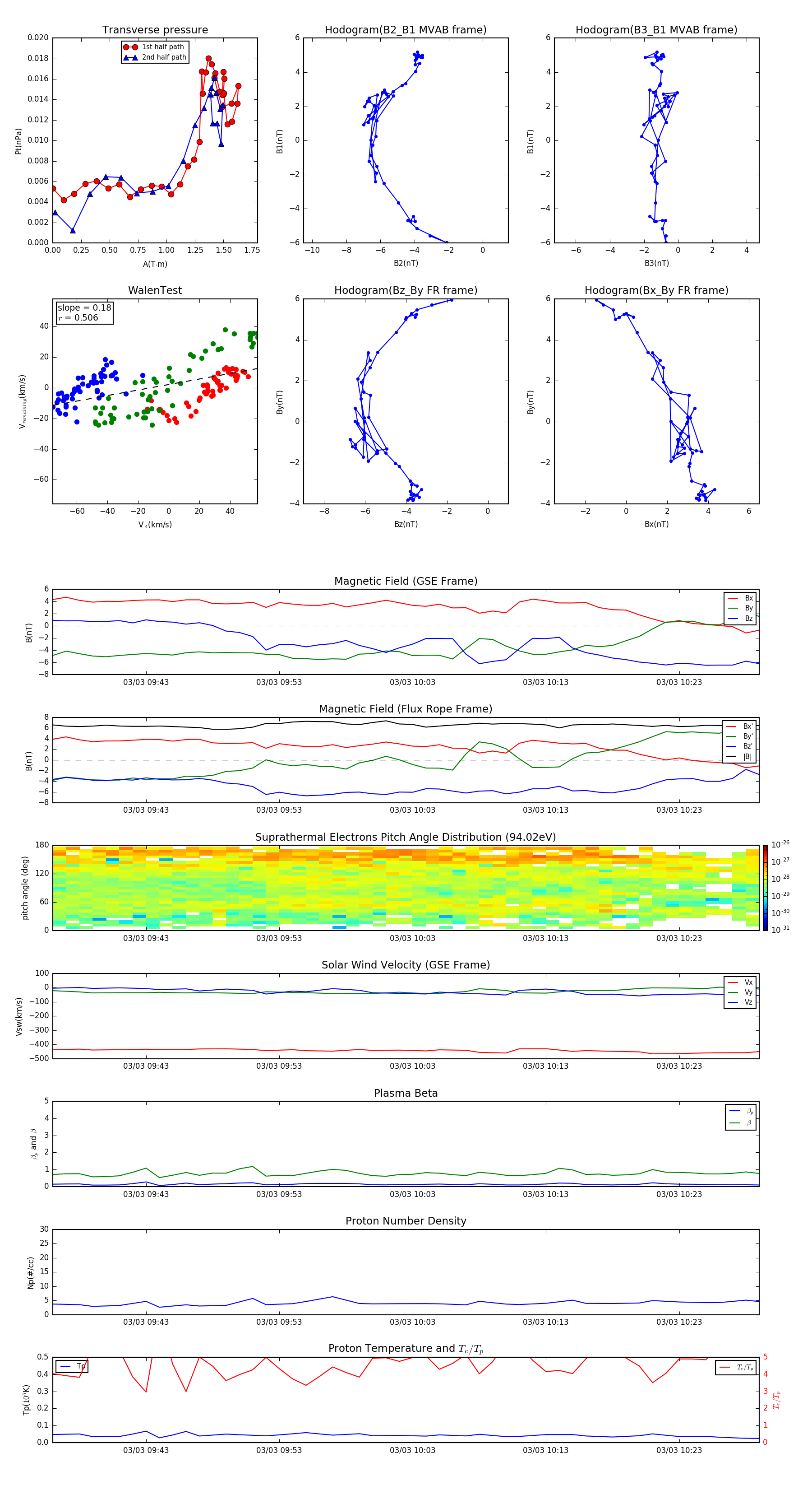
Flux Rope in 1999

Flux Rope Event 1999-03-03 09:36 ~ 1999-03-03 10:29 (54 minutes)


plot