HOME   LIST
‹–   –›

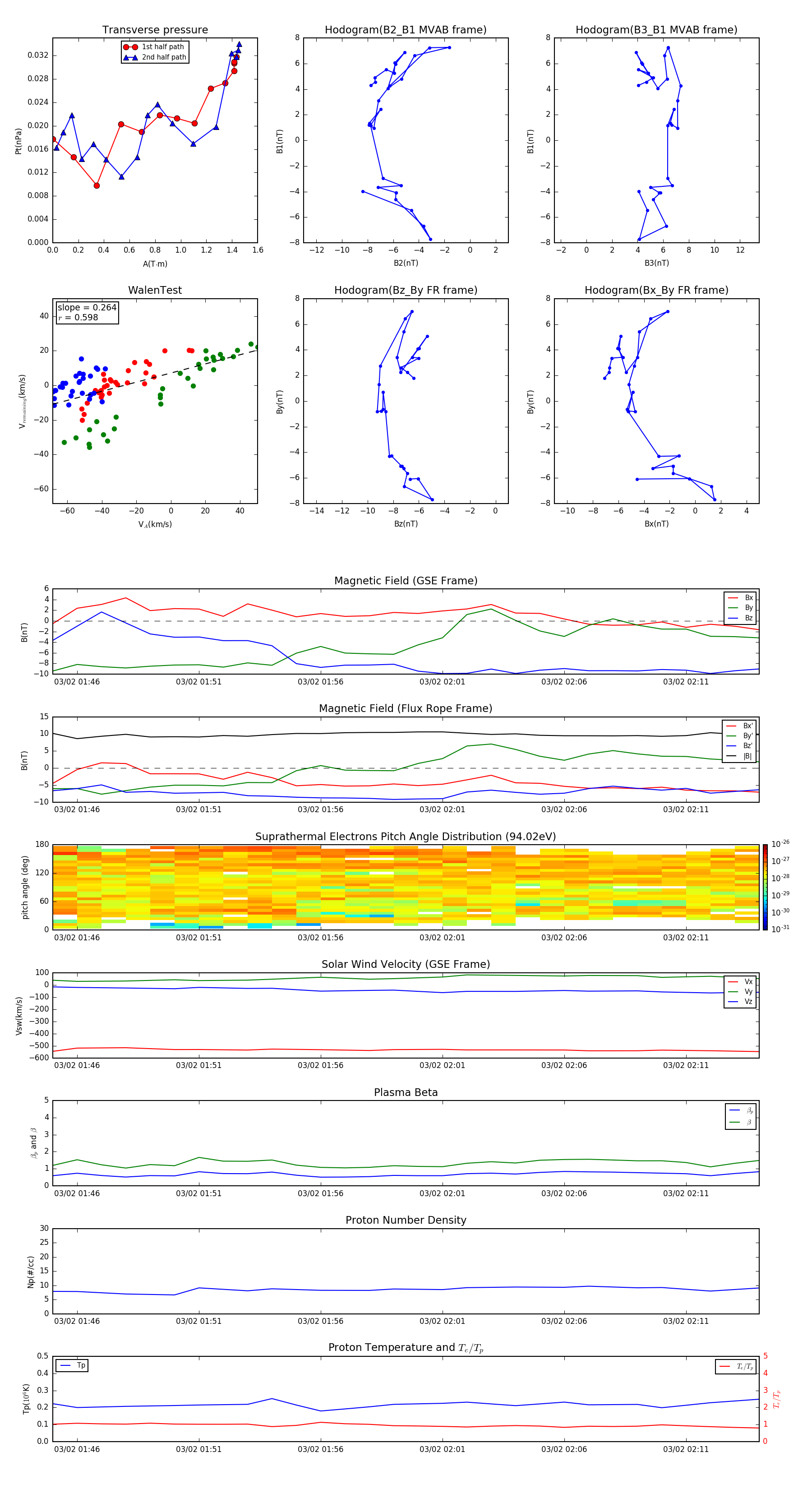
Flux Rope in 1999

Flux Rope Event 1999-03-02 01:45 ~ 1999-03-02 02:14 (30 minutes)


plot