HOME   LIST
‹–   –›

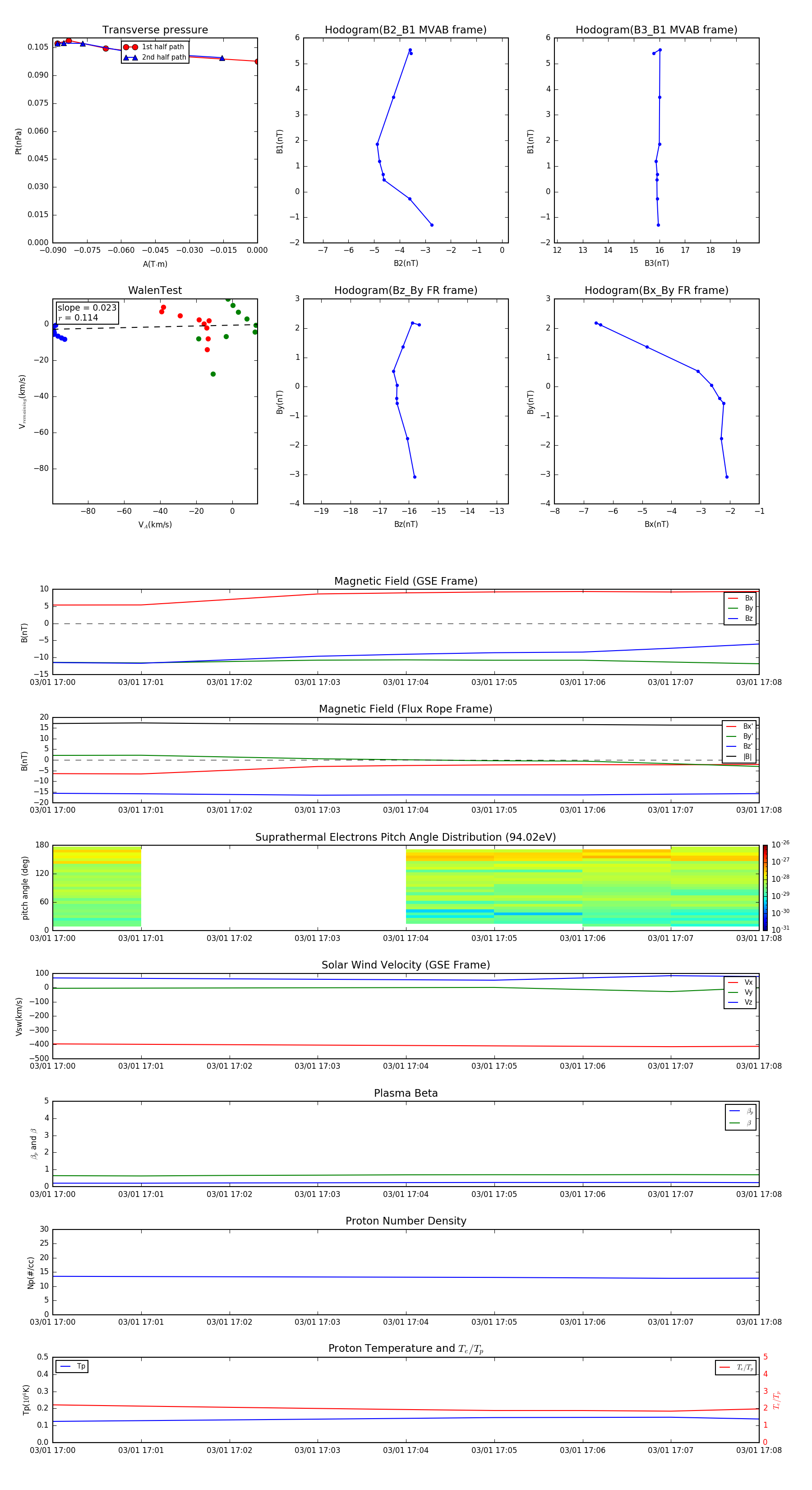
Flux Rope in 1999

Flux Rope Event 1999-03-01 17:00 ~ 1999-03-01 17:08 (9 minutes)


plot