HOME   LIST
‹–   –›

Flux Rope in 1999

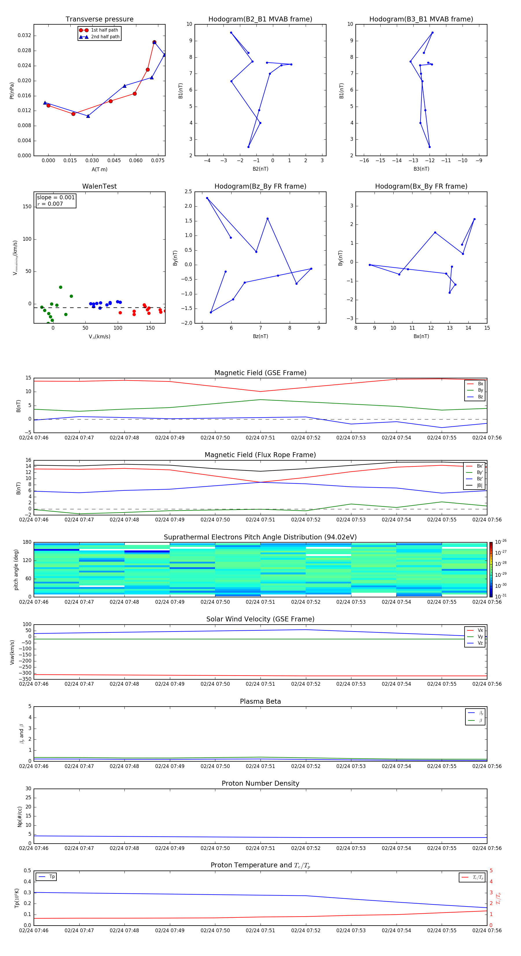
Flux Rope Event 1999-02-24 07:46 ~ 1999-02-24 07:56 (11 minutes)


plot