HOME   LIST
‹–   –›

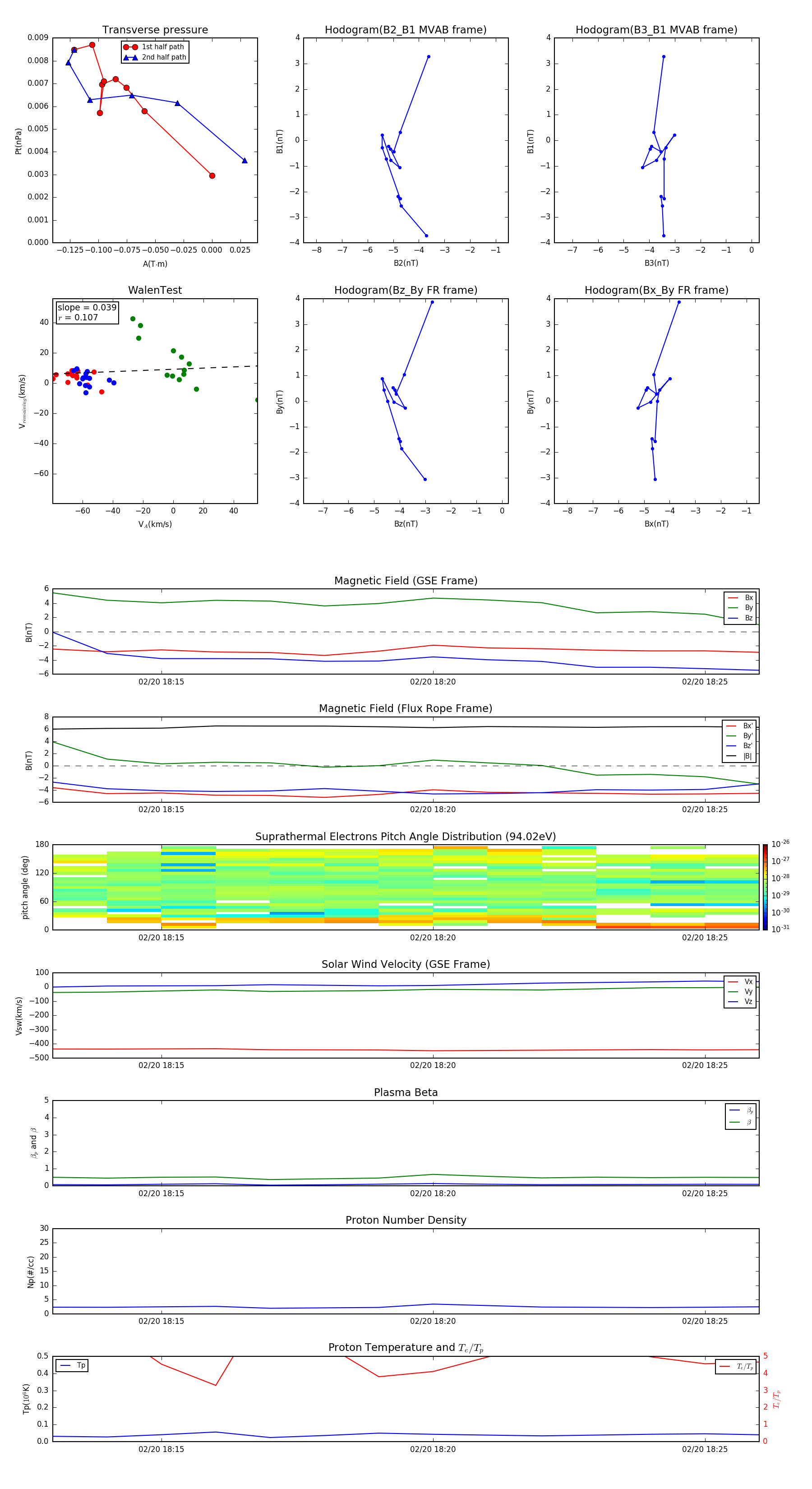
Flux Rope in 1999

Flux Rope Event 1999-02-20 18:13 ~ 1999-02-20 18:26 (14 minutes)


plot