HOME   LIST
‹–   –›

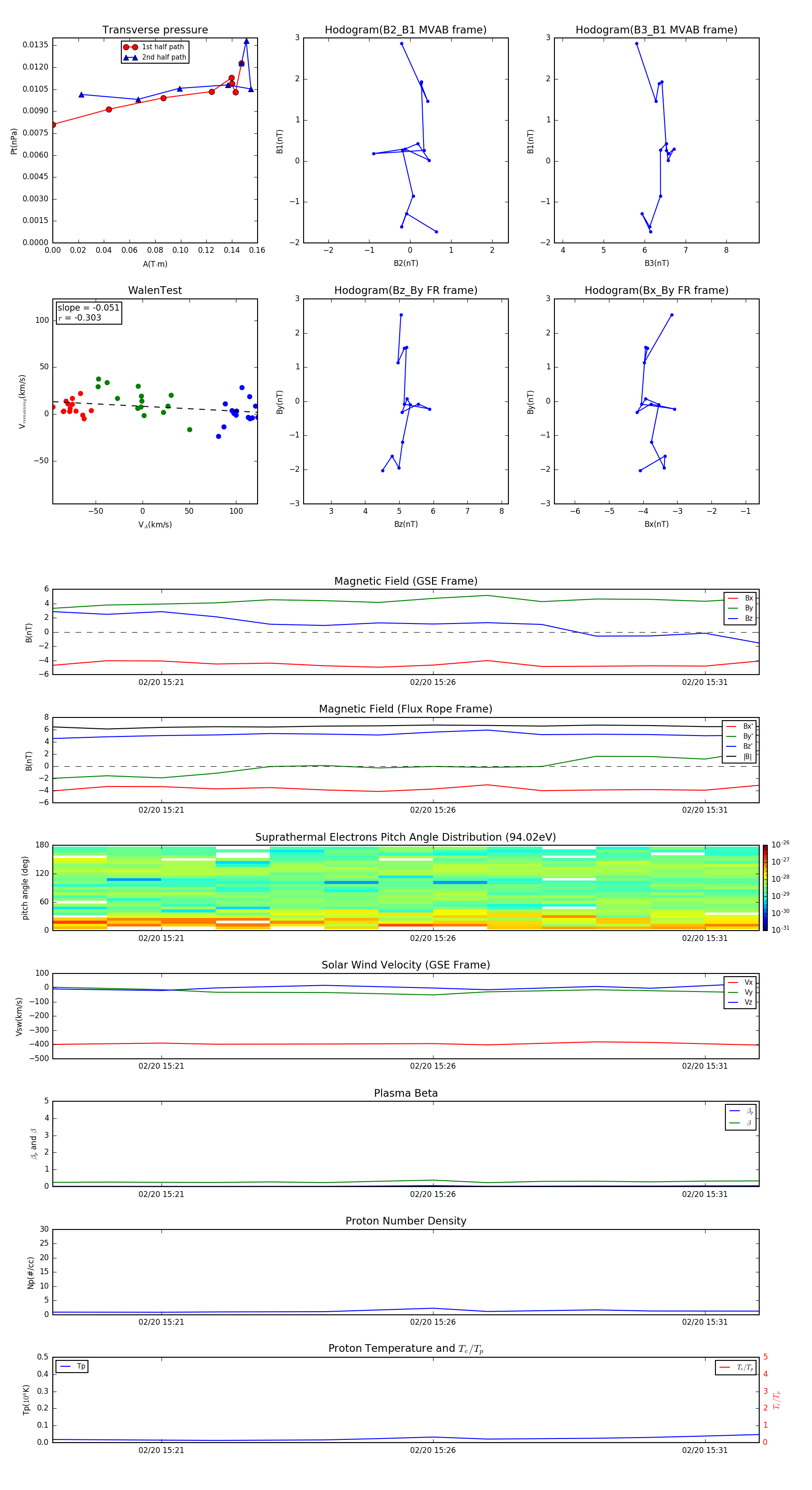
Flux Rope in 1999

Flux Rope Event 1999-02-20 15:19 ~ 1999-02-20 15:32 (14 minutes)


plot