HOME   LIST
‹–   –›

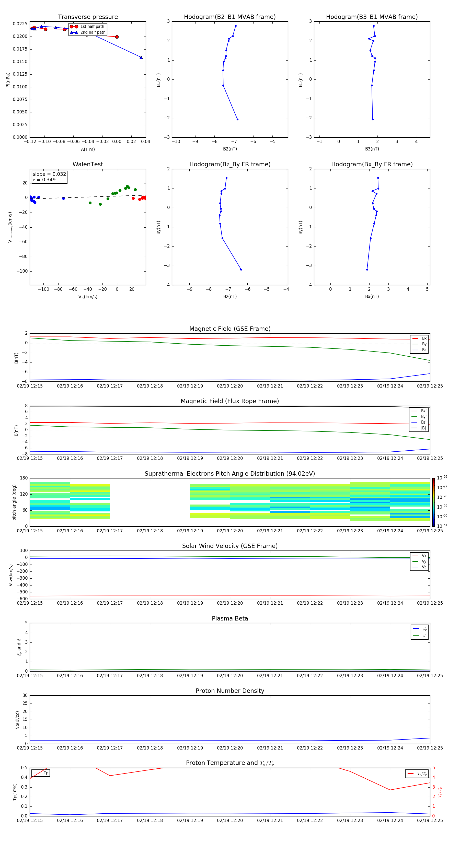
Flux Rope in 1999

Flux Rope Event 1999-02-19 12:15 ~ 1999-02-19 12:25 (11 minutes)


plot