HOME   LIST
‹–   –›

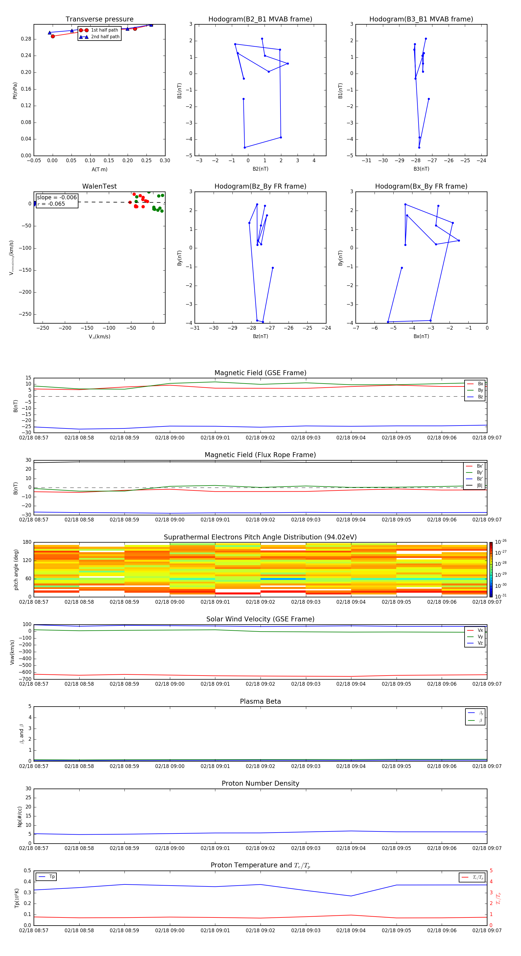
Flux Rope in 1999

Flux Rope Event 1999-02-18 08:57 ~ 1999-02-18 09:07 (11 minutes)


plot