HOME   LIST
‹–   –›

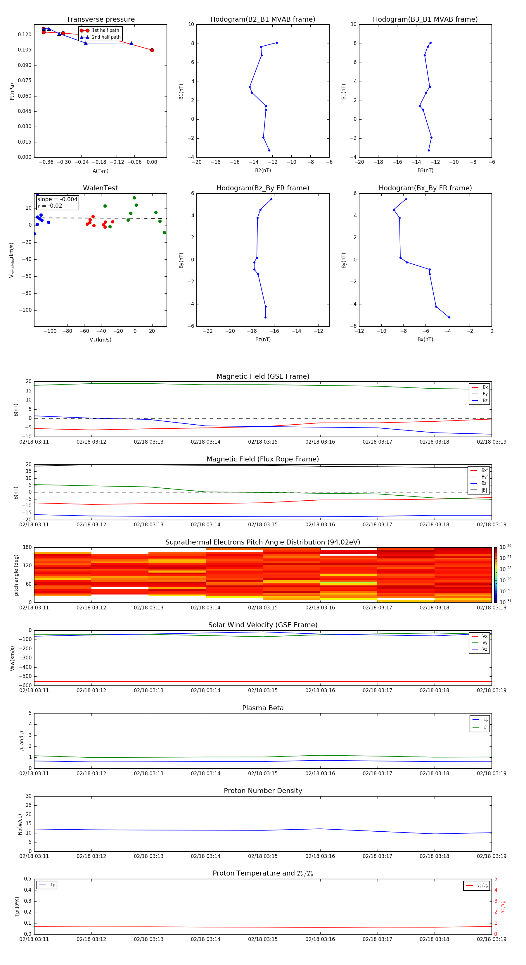
Flux Rope in 1999

Flux Rope Event 1999-02-18 03:11 ~ 1999-02-18 03:19 (9 minutes)


plot