HOME   LIST
‹–   –›

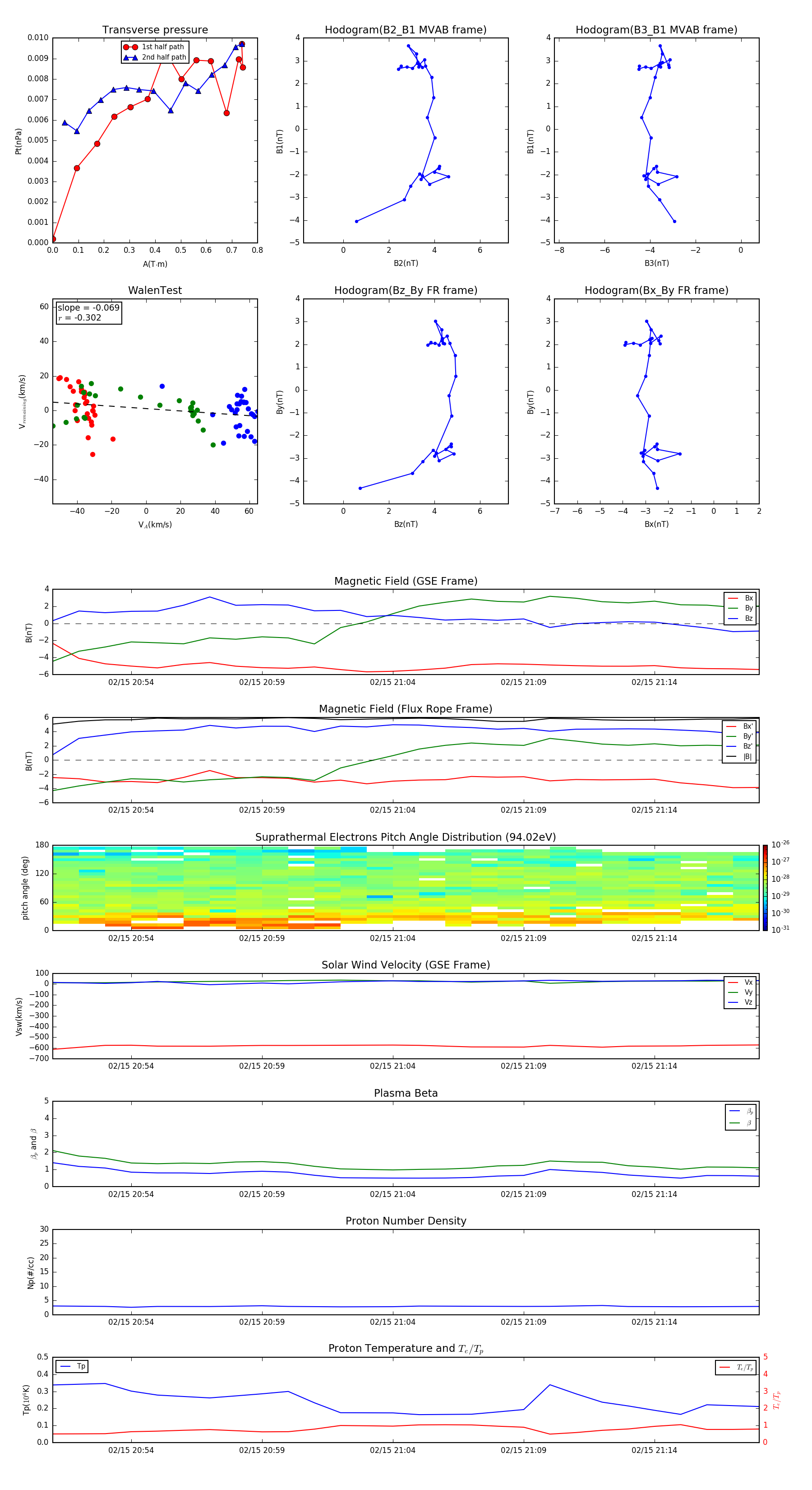
Flux Rope in 1999

Flux Rope Event 1999-02-15 20:51 ~ 1999-02-15 21:18 (28 minutes)


plot