HOME   LIST
‹–   –›

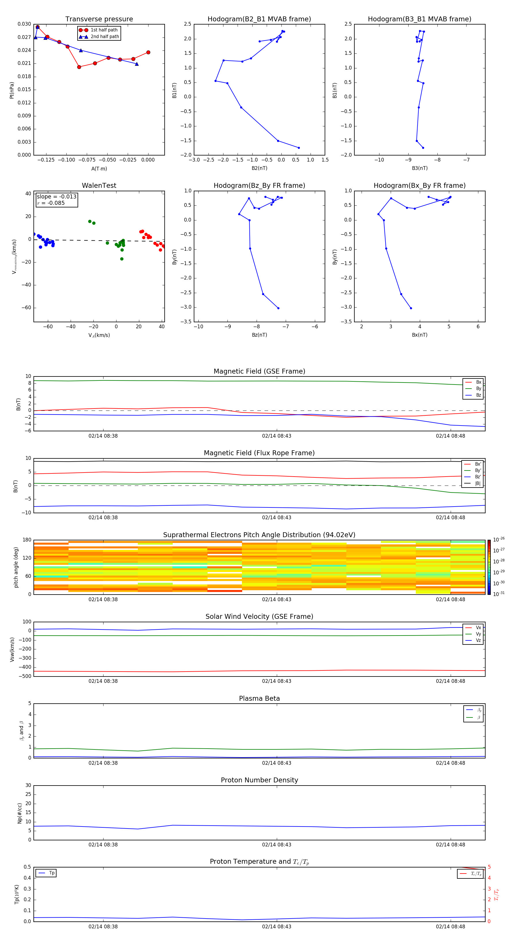
Flux Rope in 1999

Flux Rope Event 1999-02-14 08:36 ~ 1999-02-14 08:49 (14 minutes)


plot