HOME   LIST
‹–   –›

Flux Rope in 1999

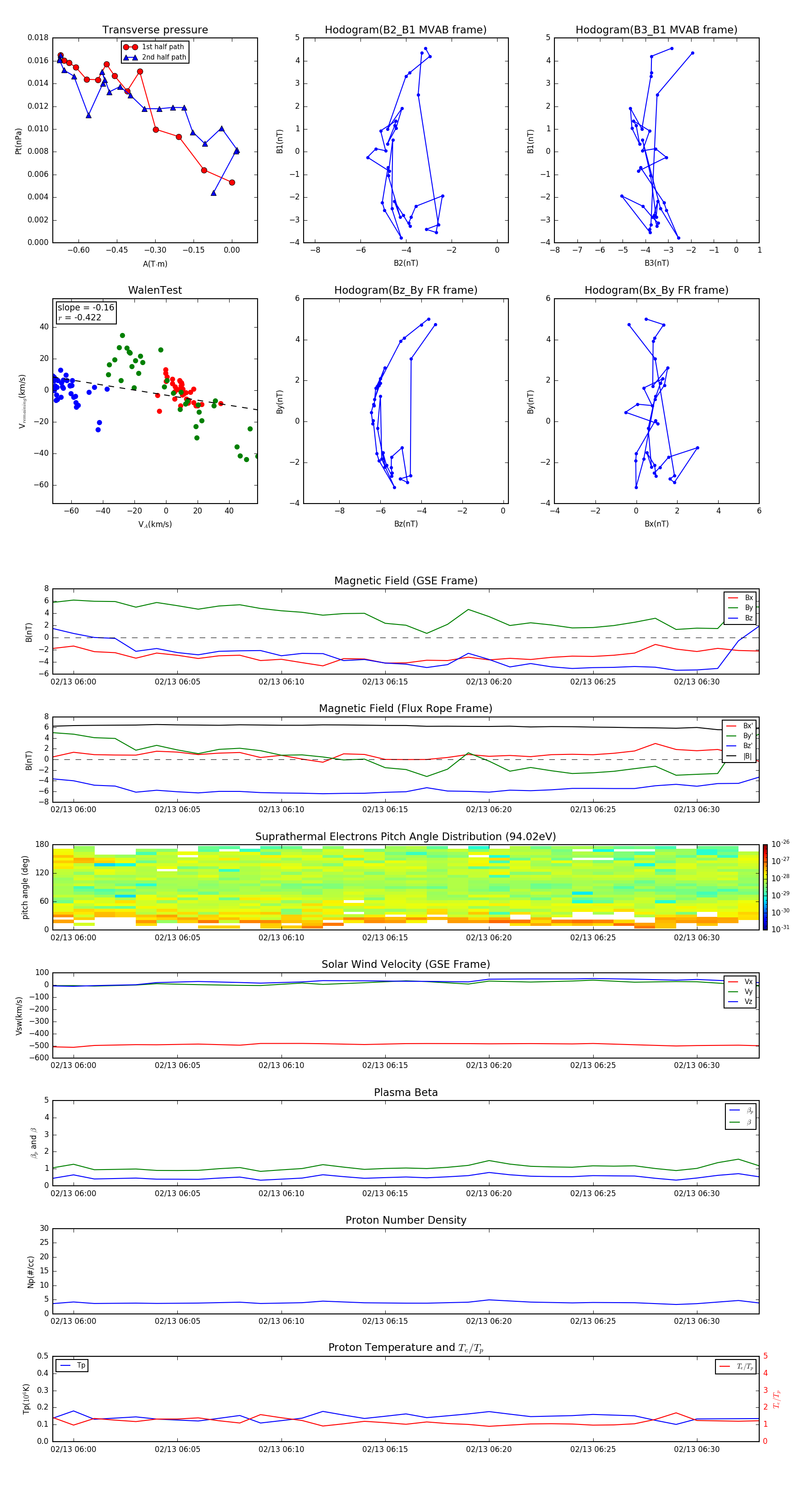
Flux Rope Event 1999-02-13 05:59 ~ 1999-02-13 06:33 (35 minutes)


plot