HOME   LIST
‹–   –›

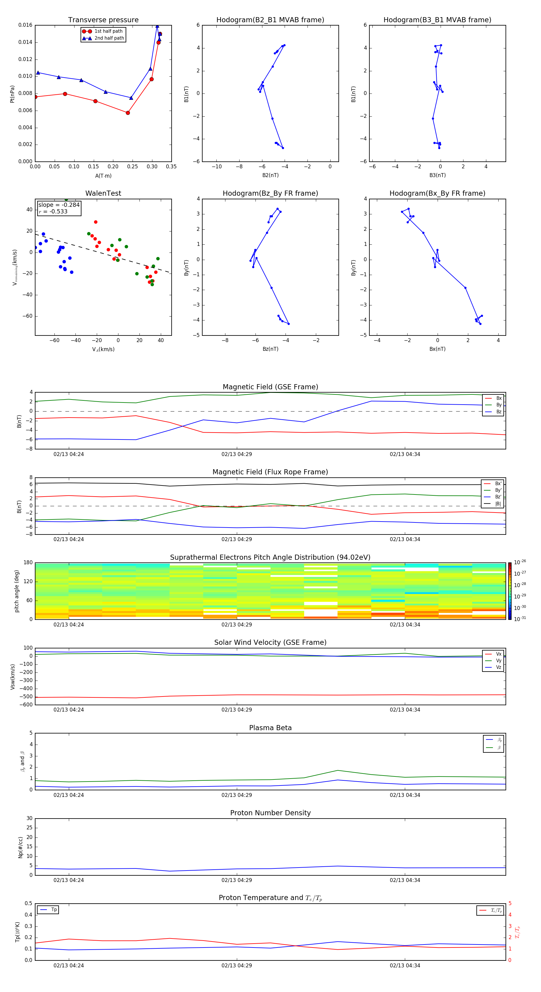
Flux Rope in 1999

Flux Rope Event 1999-02-13 04:23 ~ 1999-02-13 04:37 (15 minutes)


plot