HOME   LIST
‹–   –›

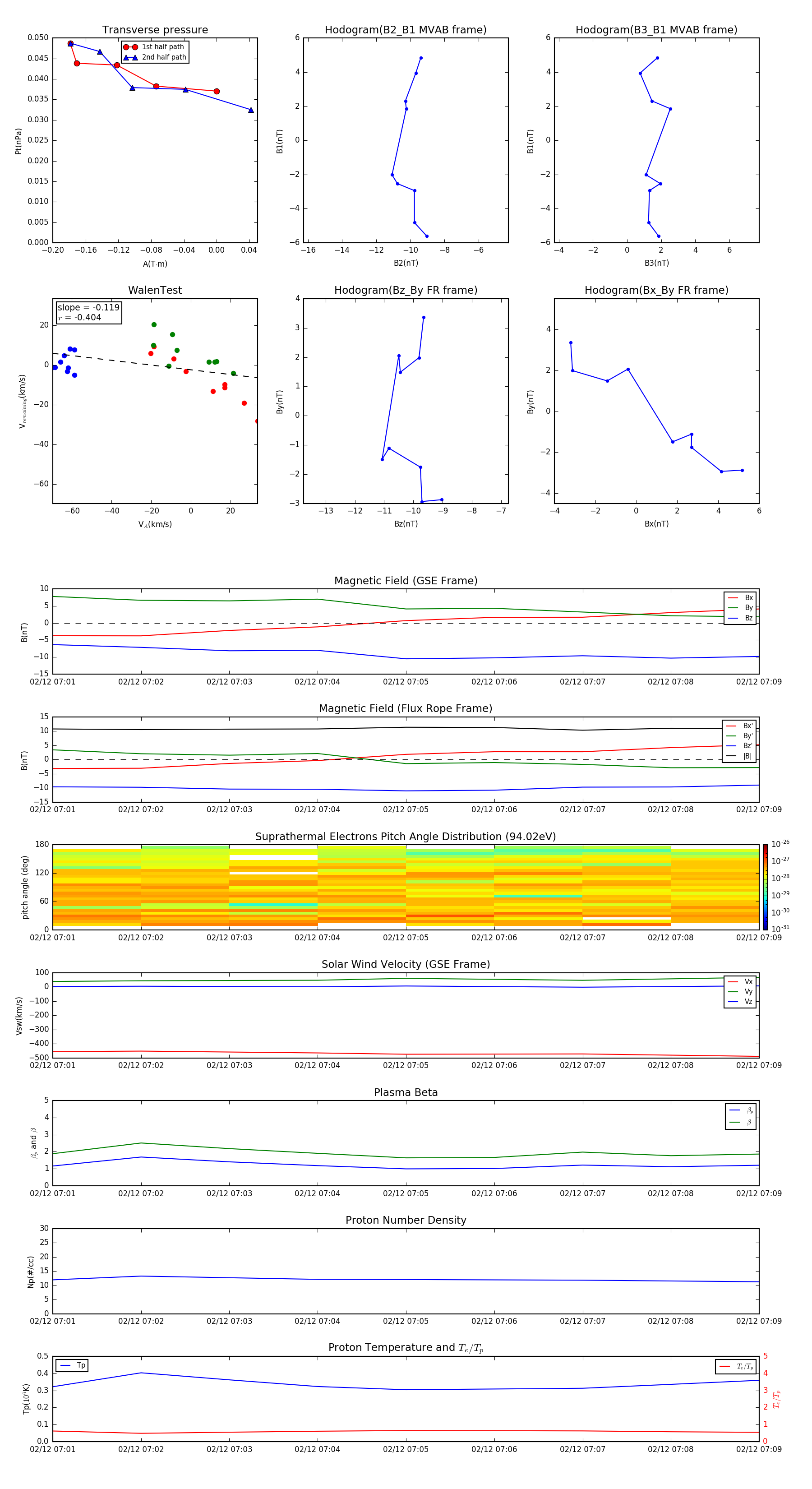
Flux Rope in 1999

Flux Rope Event 1999-02-12 07:01 ~ 1999-02-12 07:09 (9 minutes)


plot