HOME   LIST
‹–   –›

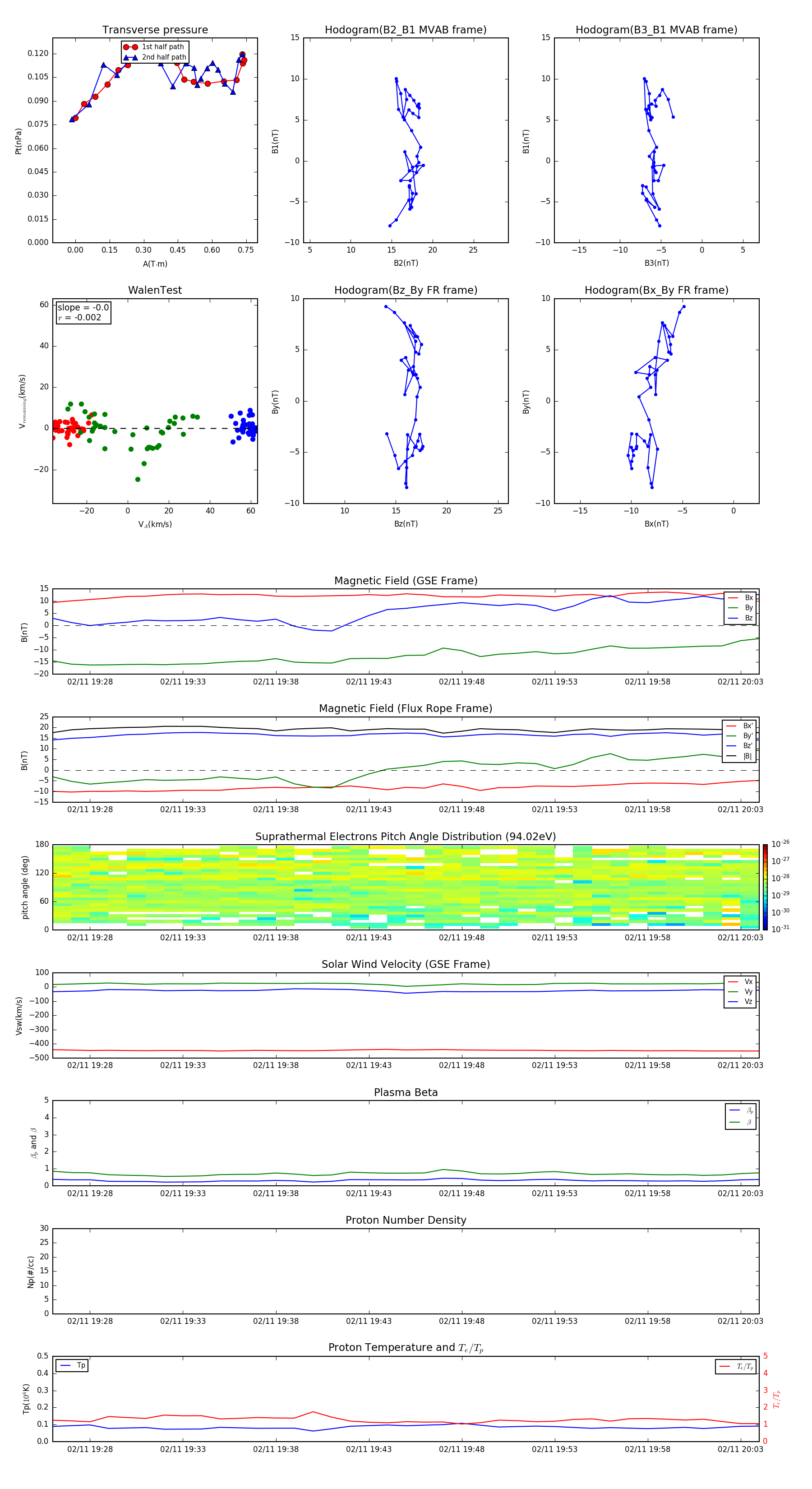
Flux Rope in 1999

Flux Rope Event 1999-02-11 19:26 ~ 1999-02-11 20:04 (39 minutes)


plot