HOME   LIST
‹–   –›

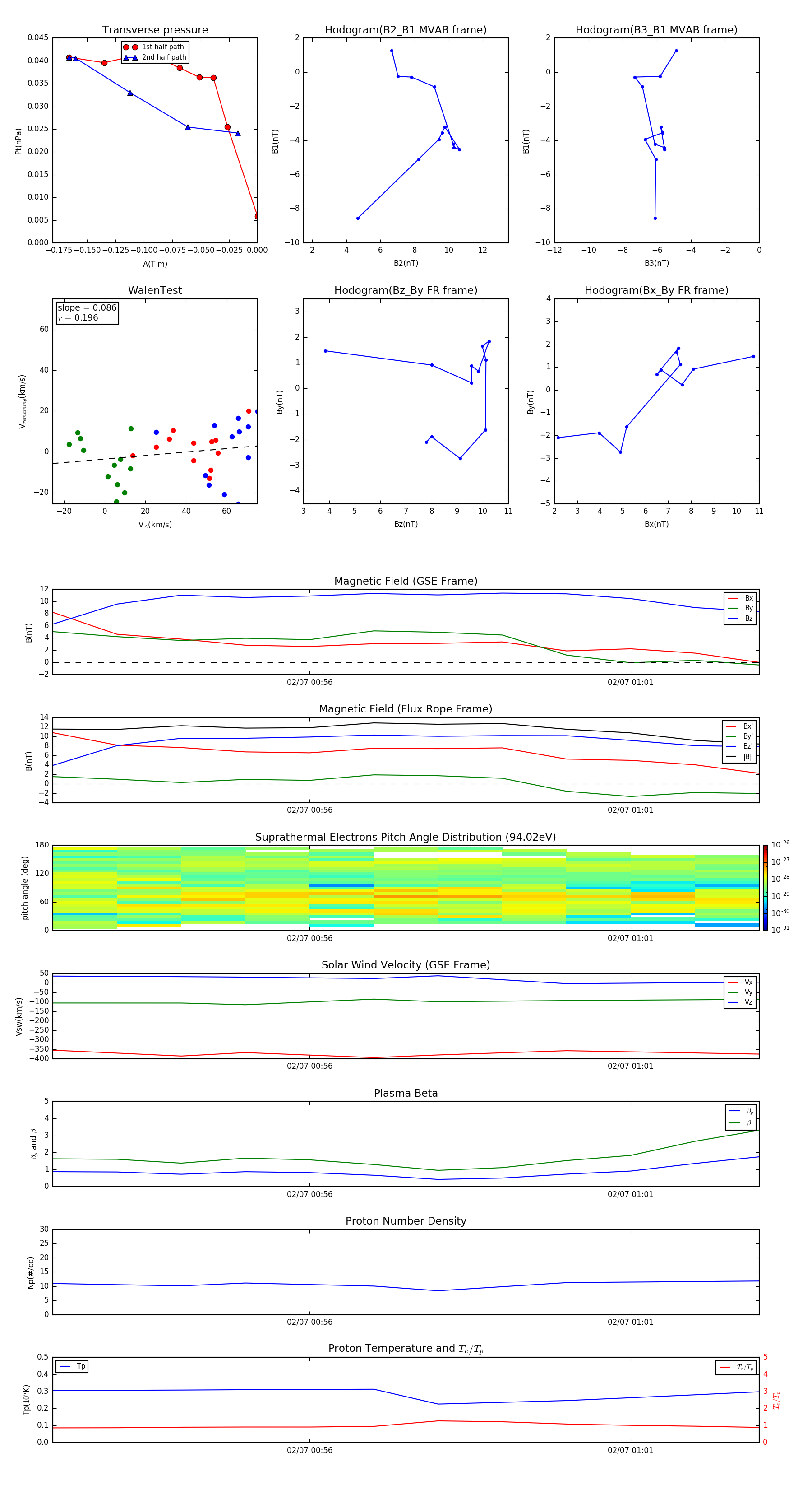
Flux Rope in 1999

Flux Rope Event 1999-02-07 00:52 ~ 1999-02-07 01:03 (12 minutes)


plot