HOME   LIST
‹–   –›

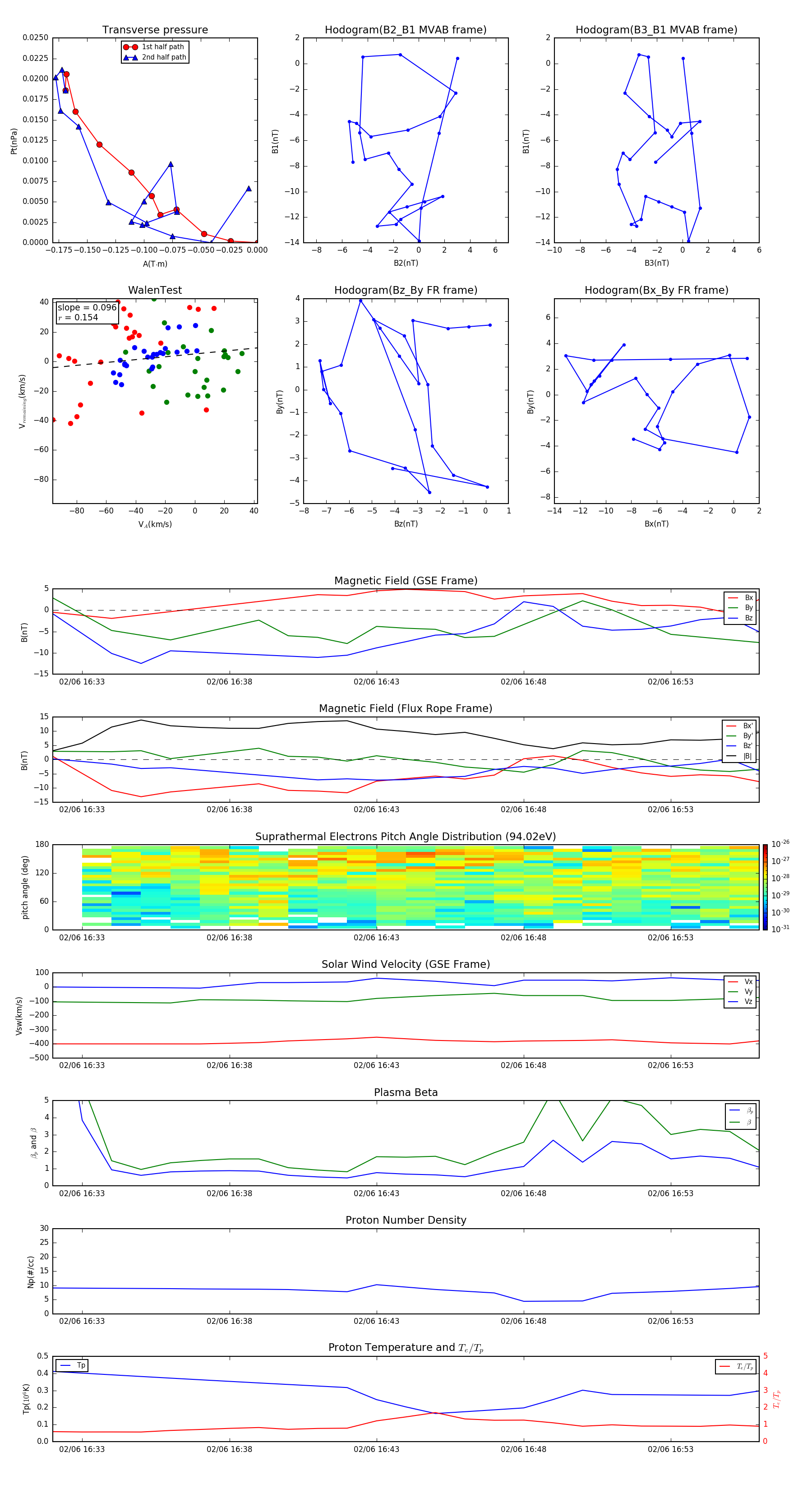
Flux Rope in 1999

Flux Rope Event 1999-02-06 16:32 ~ 1999-02-06 16:56 (25 minutes)


plot