HOME   LIST
‹–   –›

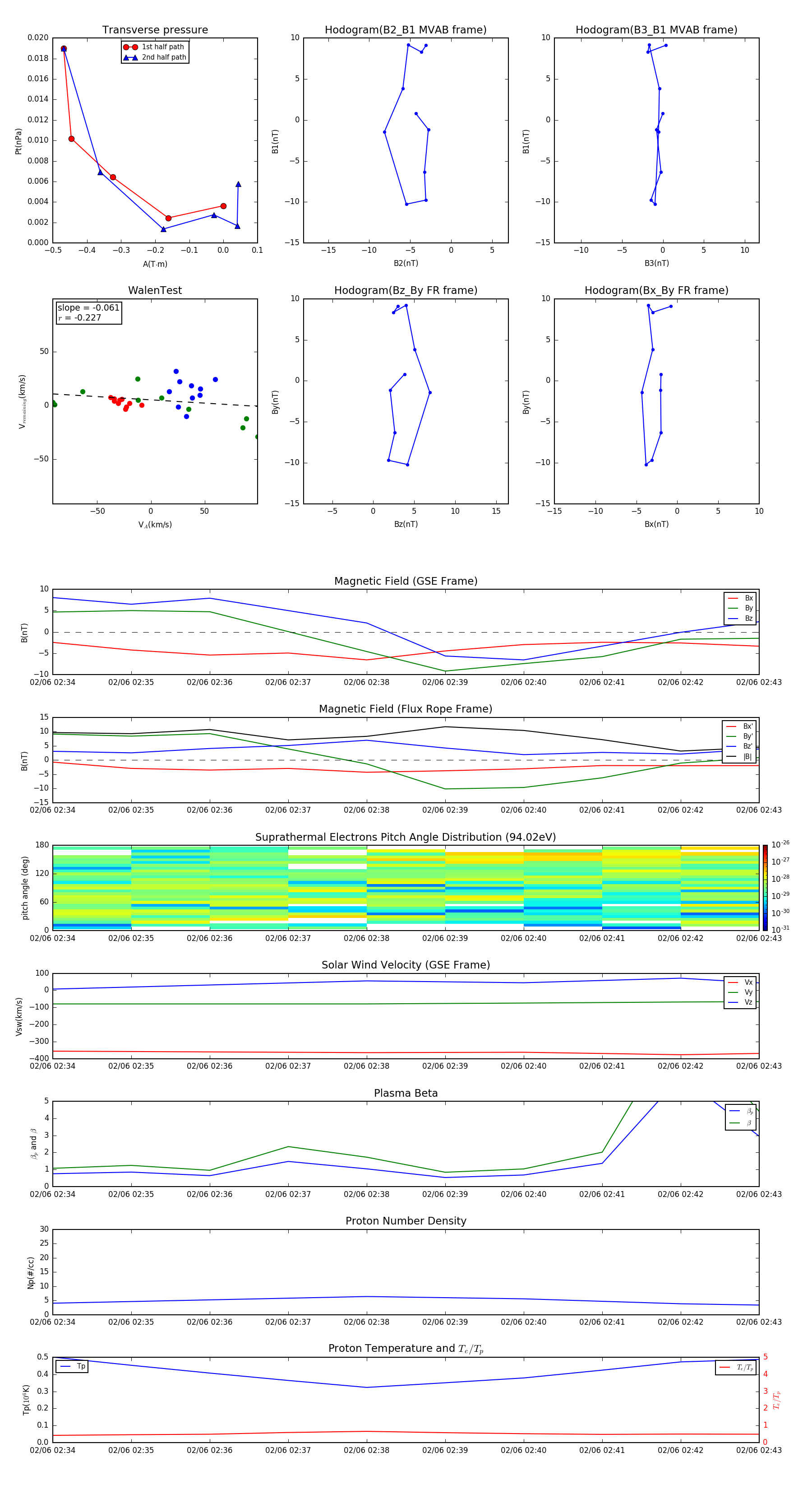
Flux Rope in 1999

Flux Rope Event 1999-02-06 02:34 ~ 1999-02-06 02:43 (10 minutes)


plot