HOME   LIST
‹–   –›

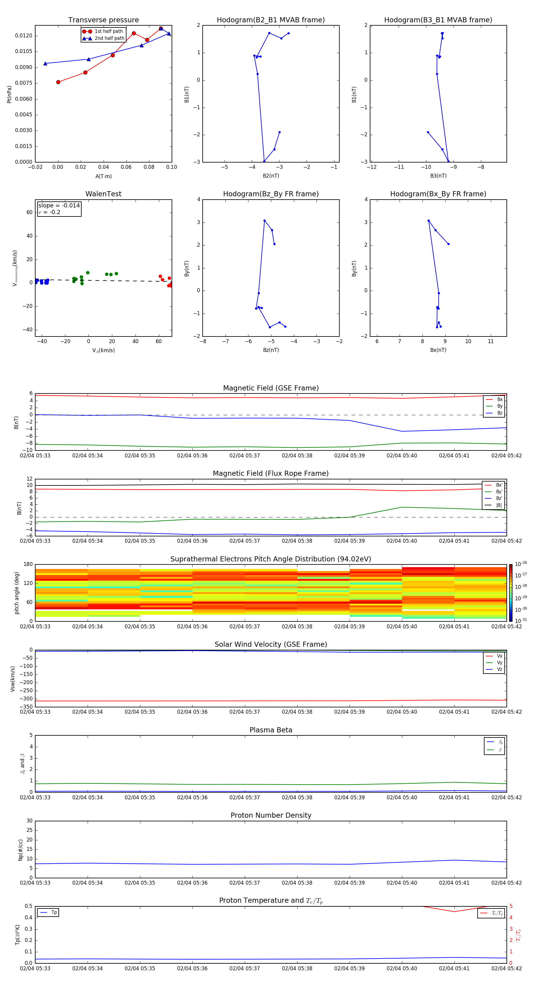
Flux Rope in 1999

Flux Rope Event 1999-02-04 05:33 ~ 1999-02-04 05:42 (10 minutes)


plot