HOME   LIST
‹–   –›

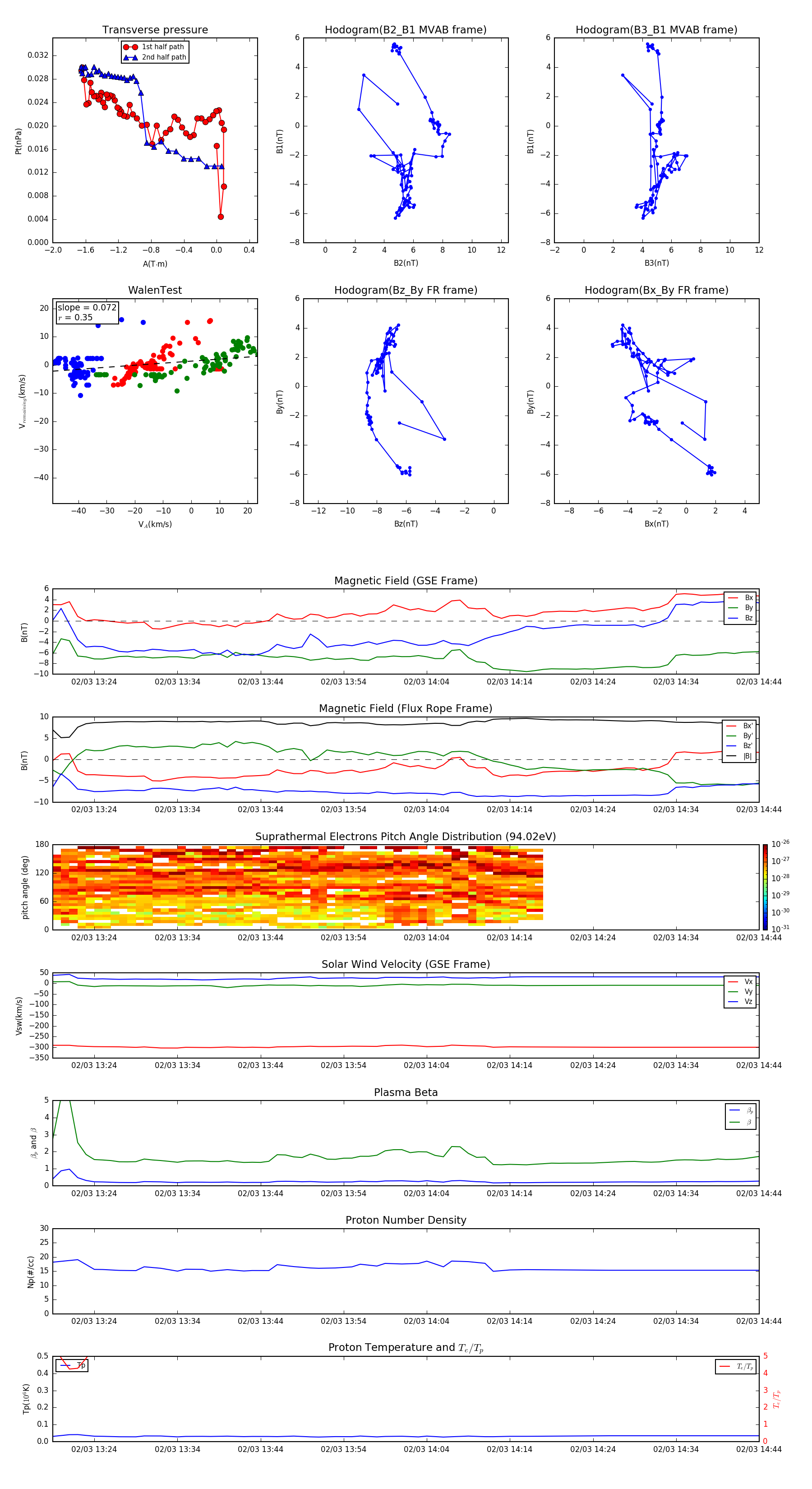
Flux Rope in 1999

Flux Rope Event 1999-02-03 13:19 ~ 1999-02-03 14:44 (86 minutes)


plot