HOME   LIST
‹–   –›

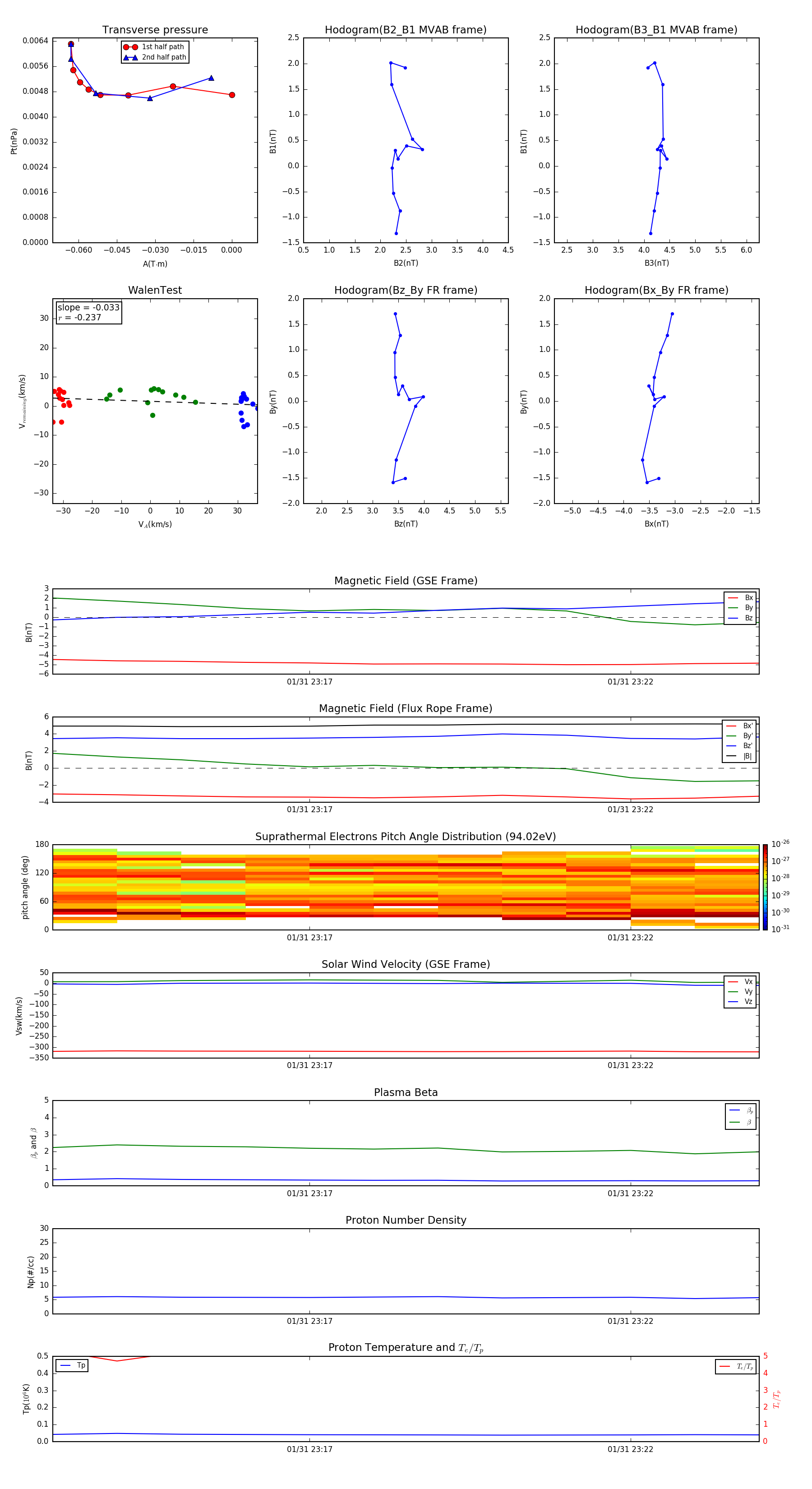
Flux Rope in 1999

Flux Rope Event 1999-01-31 23:13 ~ 1999-01-31 23:24 (12 minutes)


plot