HOME   LIST
‹–   –›

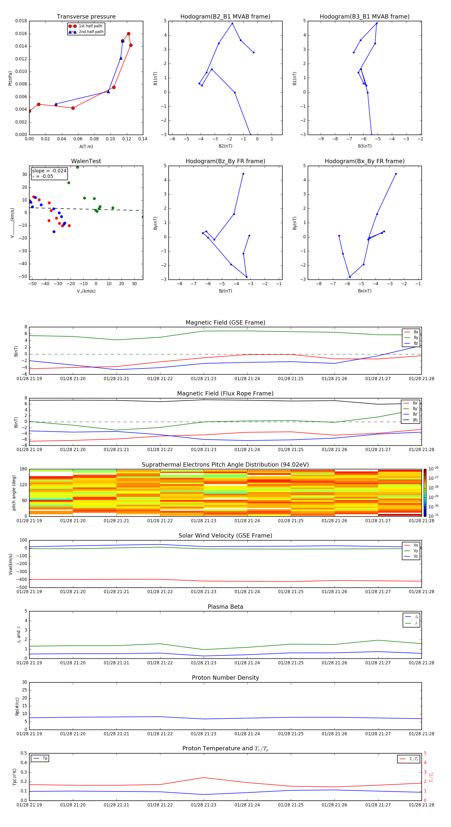
Flux Rope in 1999

Flux Rope Event 1999-01-28 21:19 ~ 1999-01-28 21:28 (10 minutes)


plot