HOME   LIST
‹–   –›

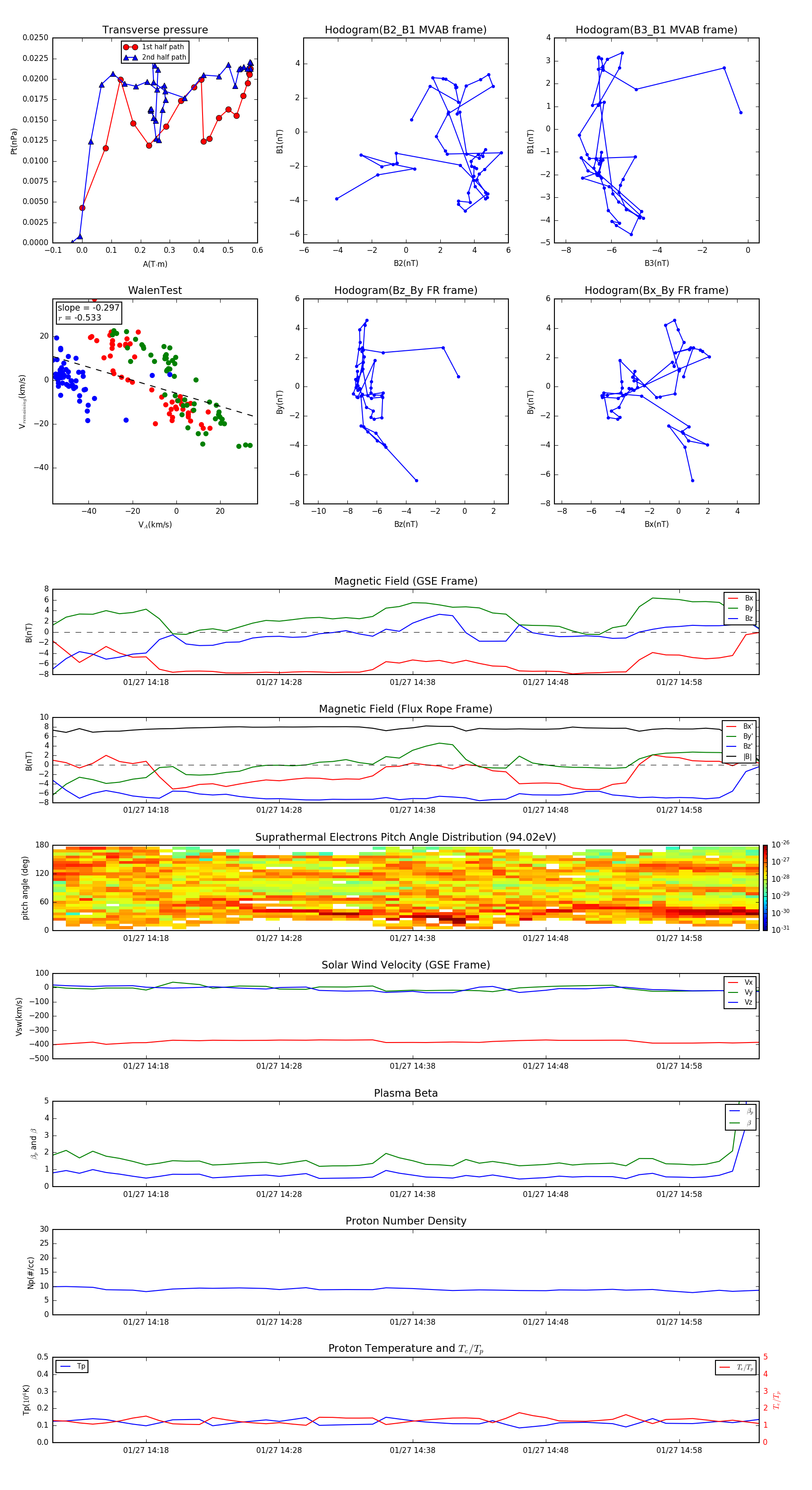
Flux Rope in 1999

Flux Rope Event 1999-01-27 14:11 ~ 1999-01-27 15:04 (54 minutes)


plot