HOME   LIST
‹–   –›

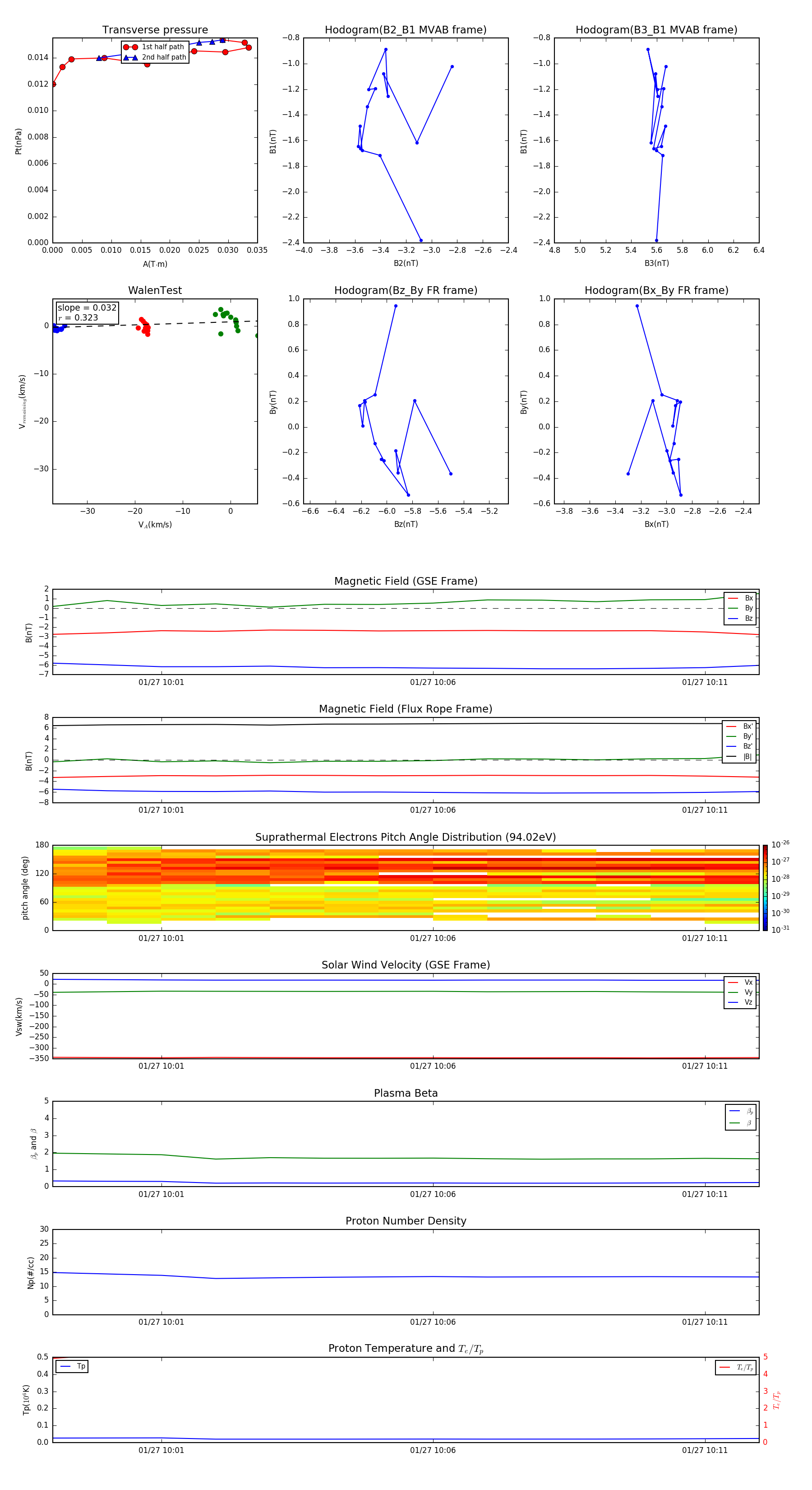
Flux Rope in 1999

Flux Rope Event 1999-01-27 09:59 ~ 1999-01-27 10:12 (14 minutes)


plot