HOME   LIST
‹–   –›

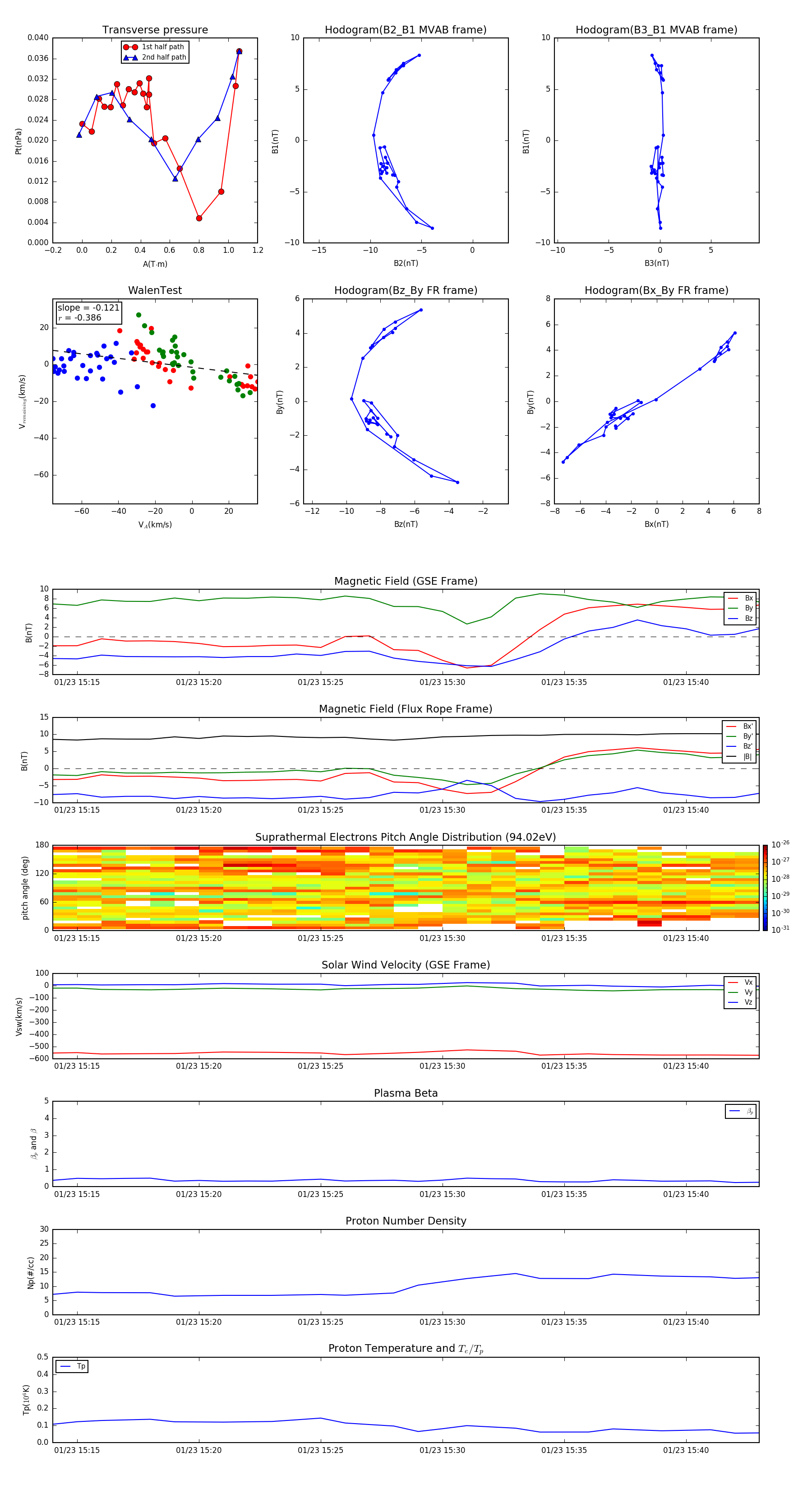
Flux Rope in 1999

Flux Rope Event 1999-01-23 15:14 ~ 1999-01-23 15:43 (30 minutes)


plot