HOME   LIST
‹–   –›

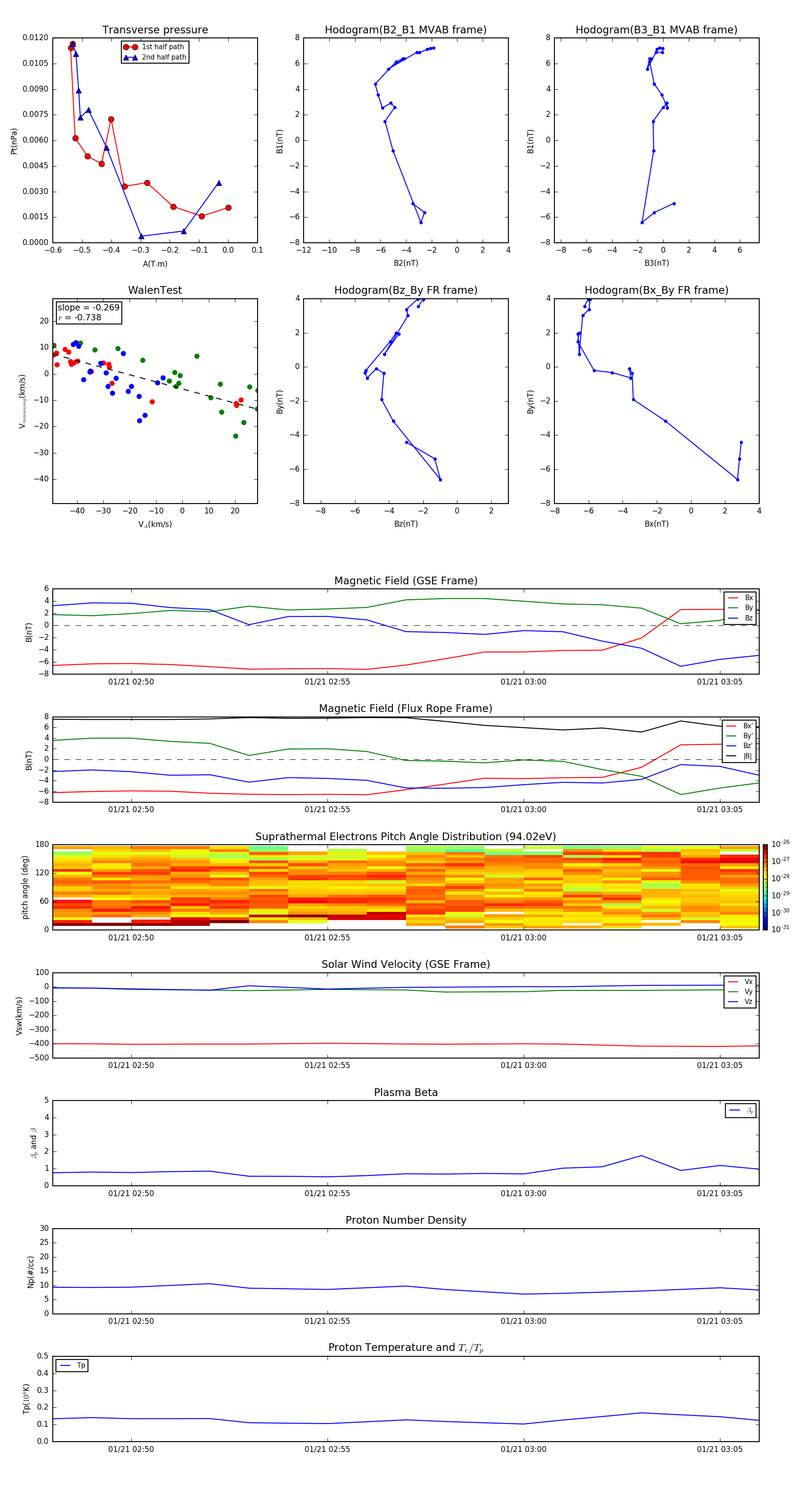
Flux Rope in 1999

Flux Rope Event 1999-01-21 02:48 ~ 1999-01-21 03:06 (19 minutes)


plot