HOME   LIST
‹–   –›

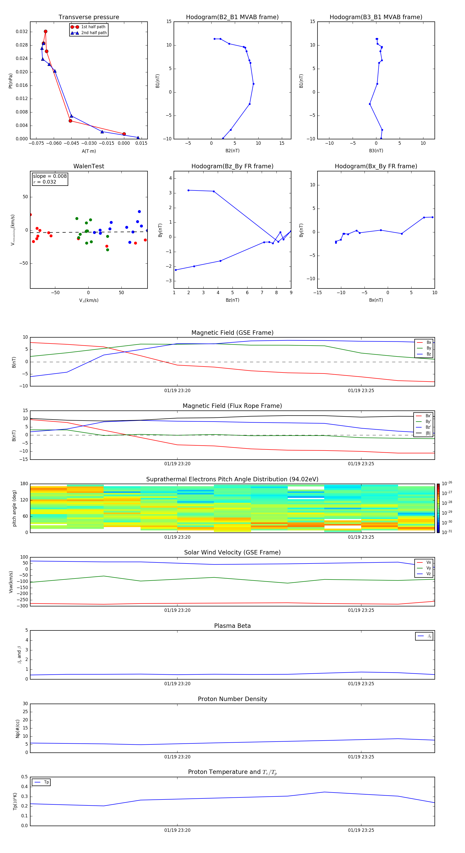
Flux Rope in 1999

Flux Rope Event 1999-01-19 23:16 ~ 1999-01-19 23:27 (12 minutes)


plot