HOME   LIST
‹–   –›

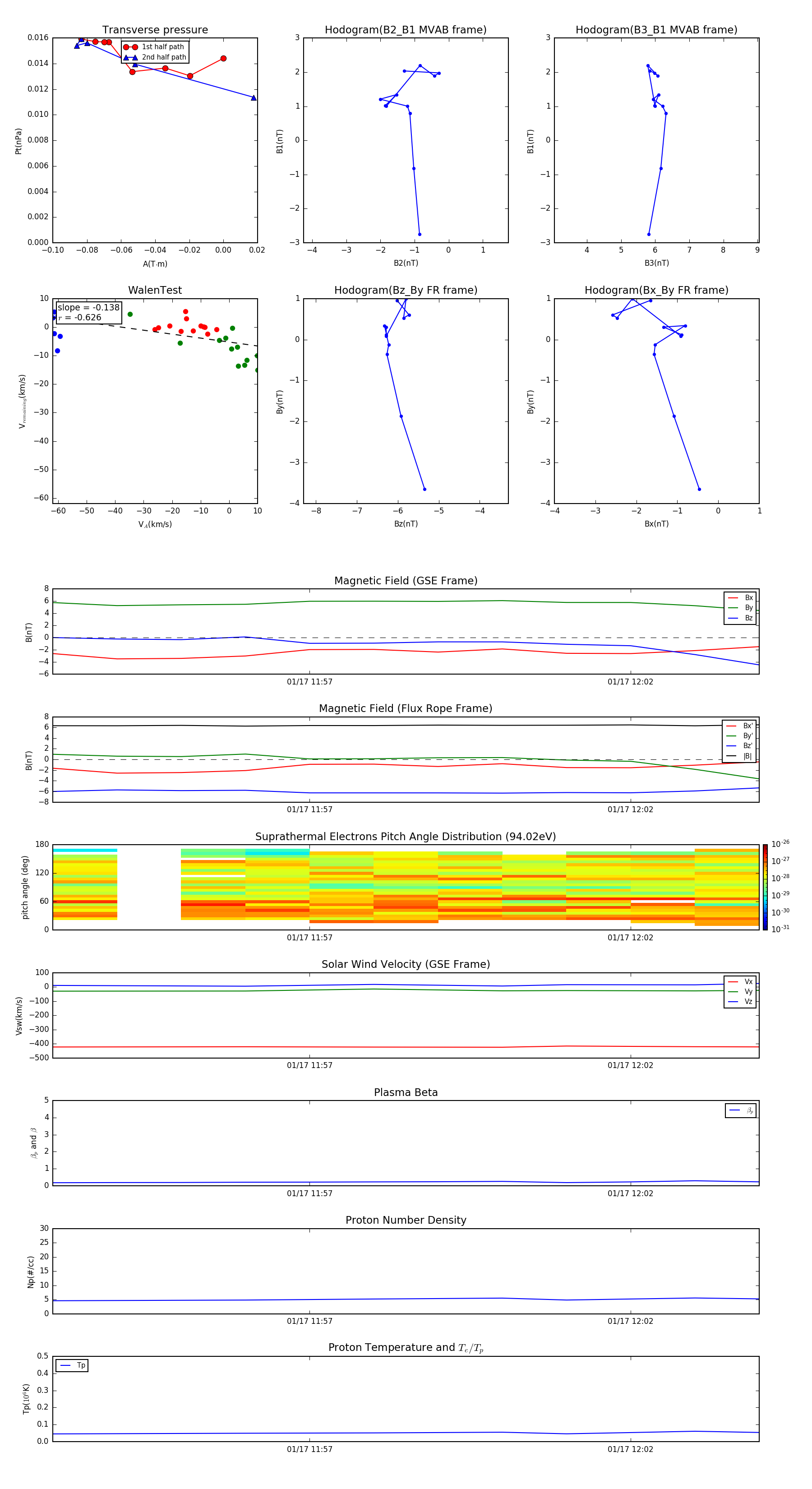
Flux Rope in 1999

Flux Rope Event 1999-01-17 11:53 ~ 1999-01-17 12:04 (12 minutes)


plot